你好,我是丁威。
在课程正式开始之前,我想先分享一段我的经历。我记得 2020 年双十一的时候,公司订单中心有一个业务出现了很大程度的延迟。我们的系统为了根据订单状态的变更进行对应的业务处理,使用了 RocketMQ 的顺序消费。但是经过排查,我们发现每一个队列都积压了上千万条消息。
当时为了解决这个问题,我们首先决定快速扩容消费者。因为当时主题的总队列为 64 个,所以我们一口气将消费者扩容到了 64 台。但上千万条消息毕竟还是太多了。还有其他办法能够加快消息的消费速度吗?比较尴尬的是,没有,我们当时能做的只有等待。
作为公司消息中间件的负责人,在故障发生时没有其他其他补救手段确实比较无奈。事后,我对顺序消费模型进行了反思与改善。接下来,我想和你介绍我是如何优化 RocketMQ 的顺序消费性能的。
我们先来了解一下 RocketMQ 顺序消费的实现原理。RocketMQ 支持局部顺序消息消费,可以保证同一个消费队列上的消息顺序消费。例如,消息发送者向主题为 ORDER_TOPIC 的 4 个队列共发送 12 条消息, RocketMQ 可以保证 1、4、8 这三条按顺序消费,但无法保证消息 4 和消息 2 的先后顺序。

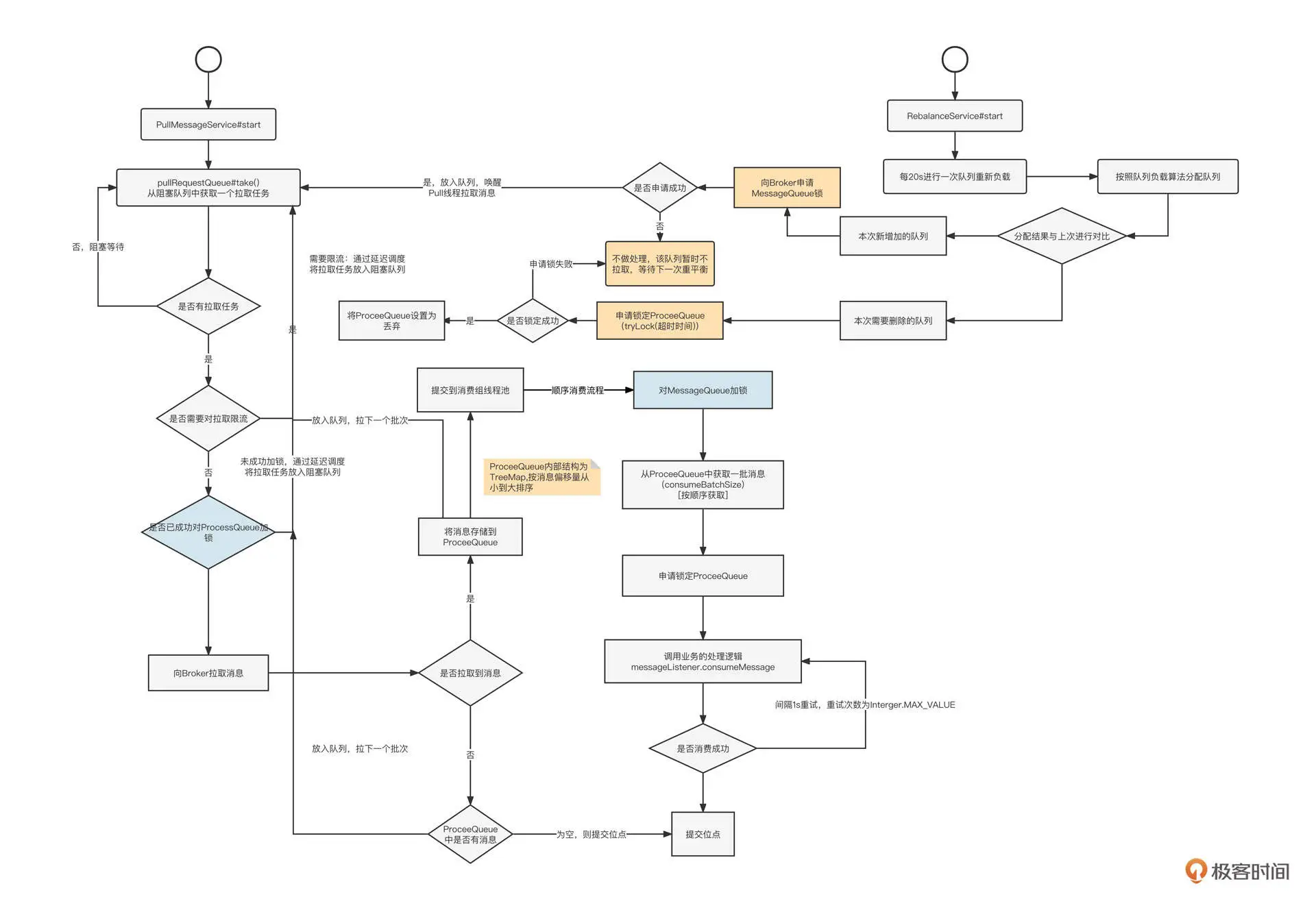
那 RocketMQ 是怎么做到分区顺序消费的呢?我们可以看一下它的工作机制:

顺序消费实现的核心要点可以细分为三个阶段。
第一阶段:消费队列负载。
RebalanceService 线程启动后,会以 20s 的频率计算每一个消费组的队列负载、当前消费者的消费队列集合(用 newAssignQueueSet 表),然后与上一次分配结果(用 oldAssignQueueSet 表示)进行对比。这时候会出现两种情况。
这种情况下,消费者能够拉取消息的前提条件是,在 Broker 上加锁成功。
这样,消费者在经历队列重平衡之后,就会创建拉取任务,并驱动 Pull 线程进入到消息拉取流程。
第二阶段:消息拉取。
PullMessageService 线程启动,从 pullRequestQueue 中获取拉取任务。如果该队列中没有待拉取任务,则 Pull 线程会阻塞,等待 RebalanceImpl 线程创建拉取任务,并向 Broker 发起消息拉取请求:
如果未拉取到消息。可能是 Tag 过滤的原因,被过滤的消息其实也可以算成被成功消费了。所以如果此时处理队列中没有待消费的消息,就提交位点(当前已拉取到最大位点 +1),同时再将拉取请求放到待拉取任务的末尾,反复拉取,实现 Push 模式。
如果拉取到一批消息。首先要将拉取到的消息放入 ProceeQueue(TreeMap),同时将消息提交到消费线程池,进入消息消费流程。再将拉取请求放到待拉取任务的末尾,反复拉取,实现 Push 模式。
第三阶段:顺序消费。
RocketMQ 一次只会拉取一个队列中的消息,然后将其提交到线程池。为了保证顺序消费,RocketMQ 在消费过程中有下面几个关键点:
申请 MessageQueue 锁,确保在同一时间,一个队列中只有一个线程能处理队列中的消息,未获取锁的线程阻塞等待。
获取 MessageQueue 锁后,从处理队列中依次拉取一批消息(消息偏移量从小到大),保证消费时严格遵循消息存储顺序。
申请 MessageQueue 对应的 ProcessQueue,申请成功后调用业务监听器,执行相应的业务逻辑。
经过上面三个关键步骤,RocketMQ 就可以实现队列(Kafka 中称为分区)级别的顺序消费了。
回顾上面 RocketMQ 实现顺序消费的核心关键词,我们发现其实就是加锁、加锁、加锁。没错,为了实现顺序消费,RocketMQ 需要进行三次加锁:
进行队列负载平衡后,对新分配的队列,并不能立即进行消息拉取,必须先在 Broker 端获取队列的锁;
消费端在正式消费数据之前,需要锁定 MessageQueue 和 ProceeQueue。
上述三把锁的控制,让并发度受到了队列数量的限制。在互联网、高并发编程领域,通常是“谈锁色变”,锁几乎成为了性能低下的代名词。试图减少锁的使用、缩小锁的范围几乎是性能优化的主要手段。
而 RocketMQ 为了实现顺序消费引入了三把锁,极大地降低了并发性能。那如何对其进行优化呢?
我们不妨来看一个金融行业的真实业务场景:银行账户余额变更短信通知。
当用户的账户余额发生变更时,金融机构需要发送一条短信,告知用户余额变更情况。为了实现余额变更和发送短信的解耦,架构设计时通常会引入消息中间件,它的基本实现思路你可以参考这张图:

基于 RocketMQ 的顺序消费机制,我们可以实现基于队列的顺序消费,在消息发送时只需要确保同一个账号的多条消息(多次余额变更通知)发送到同一个队列,消费端使用顺序消费,就可以保证同一个账号的多次余额变更短信不会顺序错乱。
q0 队列中依次发送了账号 ID 为 1、3、5、3、9 的 5 条消息,这些消息将严格按照顺序执行。但是,我们为账号 1 和账号 3 发送余额变更短信,时间顺序必须和实际的时间顺序保持一致吗?
答案是显而易见的,没有这个必要。
例如,用户 1 在 10:00:01 发生了一笔电商订单扣款,而用户 2 在 10:00:02 同样发生了一笔电商订单扣款,那银行先发短信告知用户 2 余额发生变更,然后再通知用户 1,并没有破坏业务规则。
不过要注意的是,同一个用户的两次余额变更,必须按照发生顺序来通知,这就是所谓的关联顺序性。
显然,RocketMQ 顺序消费模型并没有做到关联顺序性。针对这个问题,我们可以看到一条清晰的优化路线:并发执行同一个队列中不同账号的消息,串行执行同一个队列中相同账号的消息。
基于关联顺序性的整体指导思路,我设计出了一种顺序消费改进模型:

详细说明一下。
消息拉取线程(PullMeessageService)从 Broker 端拉取一批消息。
遍历消息,获取消息的 Key(消息发送者在发送消息时根据 Key 选择队列,同一个 Key 的消息进入同一个队列)的 HashCode 和线程数量,将消息投递到对应的线程。
消息进入到某一个消费线程中,排队单线程执行消费,遵循严格的消费顺序。
为了让你更加直观地体会两种设计的优劣,我们来看一下两种模式针对一批消息的消费行为对比:

在这里,方案一是 RocketMQ 内置的顺序消费模型。实际执行过程中,线程三、线程四也会处理消息,但内部线程在处理消息之前必须获取队列锁,所以说同一时刻一个队列只会有一个线程真正存在消费动作。
方案二是优化后的顺序消费模型,它和方案一相比最大的优势是并发度更高。
方案一的并发度取决于消费者分配的队列数,单个消费者的消费并发度并不会随着线程数的增加而升高,而方案二的并发度与消息队列数无关,消费者线程池的线程数量越高,并发度也就越高。
在实际生产过程中,再好看的架构方案如果不能以较为简单的方式落地,那就等于零,相当于什么都没干。
所以我们就尝试落地这个方案。接下来我们基于 RocketMQ4.6 版本的 DefaultLitePullConsumer 类,引入新的线程模型,实现新的 Push 模式。
为了方便你阅读代码,我们先详细看看各个类的职责(类图)与运转主流程(时序图)。

基于 DefaultMQLitePullCOnsumer 实现的 Push 模式,它的内部对线程模型进行了优化,对标 DefaultMQPushConsumer。
消息消费队列消费服务类接口,只定义了 void execute(List< MessageExt > msg) 方法,是基于 MessageQueue 消费的抽象。
消息消费队列服务抽象类,定义一个抽象方法 selectTaskQueue 来进行消息的路由策略,同时实现最小位点机制,拥有两个实现类:
顺序消费模型(ConsumeMessageQueueOrderlyService),消息路由时按照 Key 的哈希与线程数取模;
并发消费模型(ConsumerMessageQueueConcurrentlyService),消息路由时使用默认的轮循机制选择线程。
定义消息消费的流程,同样有两个实现类,分别是并发消费模型(ConcurrentlyConsumerTask) 和顺序消费模型(OrderlyConsumerTask)。
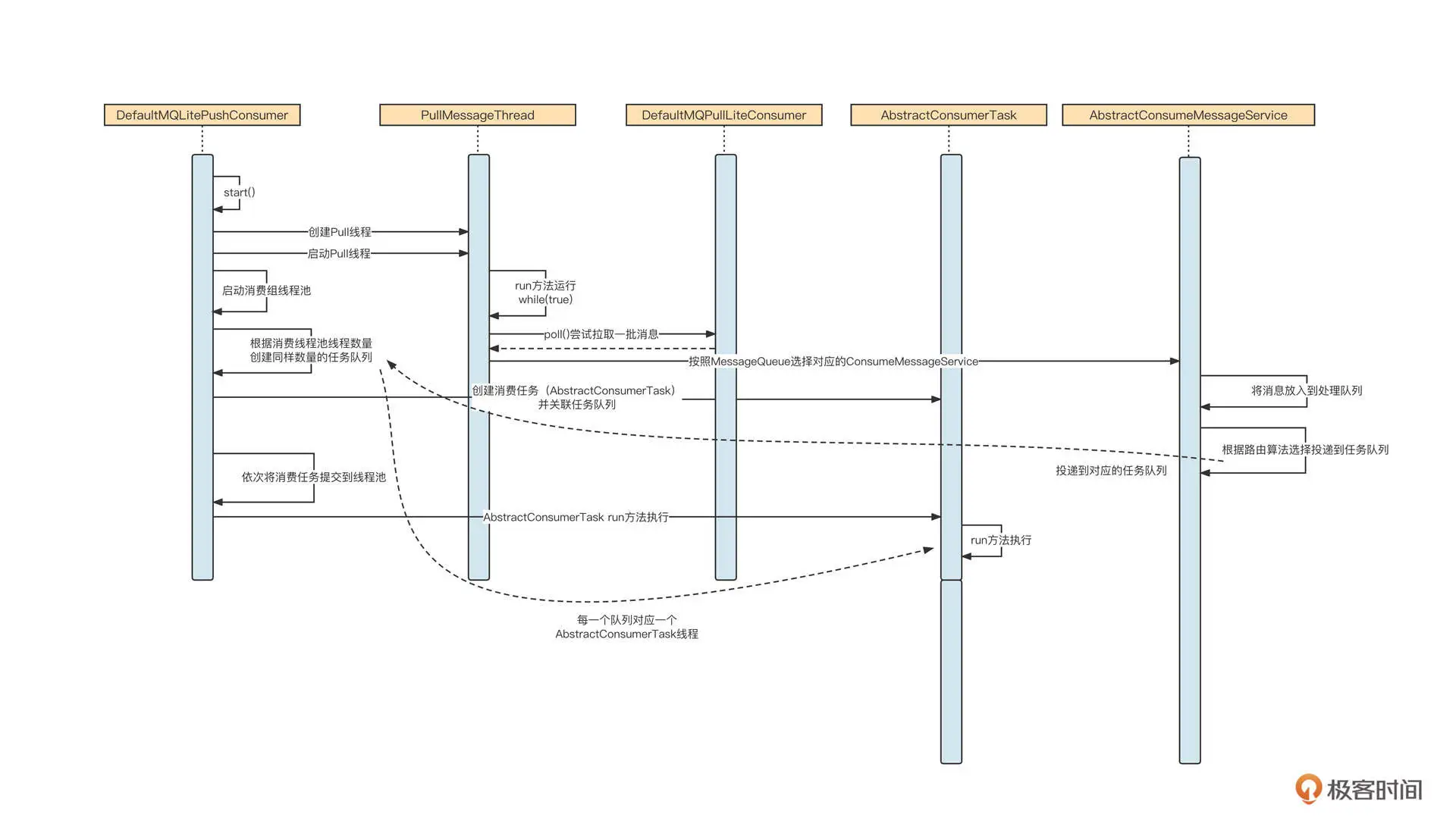
类图只能简单介绍各个类的职责,接下来,我们用时序图勾画出核心的设计要点:

这里,我主要解读一下与顺序消费优化模型相关的核心流程:
调用 DefaultMQLitePushConsumer 的 start 方法后,会依次启动 Pull 线程(消息拉取线程)、消费组线程池、消息处理队列与消费处理任务。这里的重点是,一个 AbstractConsumerTask 代表一个消费线程,一个 AbstractConsumerTask 关联一个任务队列,消息在按照 Key 路由后会放入指定的任务队列,从而被指定线程处理。
Pull 线程每拉取一批消息,就按照 MessageQueue 提交到对应的 AbstractConsumeMessageService。
AbstractConsumeMessageService 会根据顺序消费、并发消费模式选择不同的路由算法。其中,顺序消费模型会将消息 Key 的哈希值与任务队列的总个数取模,将消息放入到对应的任务队列中。
每一个任务队列对应一个消费线程,执行 AbstractConsumerTask 的 run 方法,将从对应的任务队列中按消息的到达顺序执行业务消费逻辑。
AbstractConsumerTask 每消费一条或一批消息,都会提交消费位点,提交处理队列中最小的位点。
类图与时序图已经强调了顺序消费模型的几个关键点,接下来我们结合代码看看具体的实现技巧。
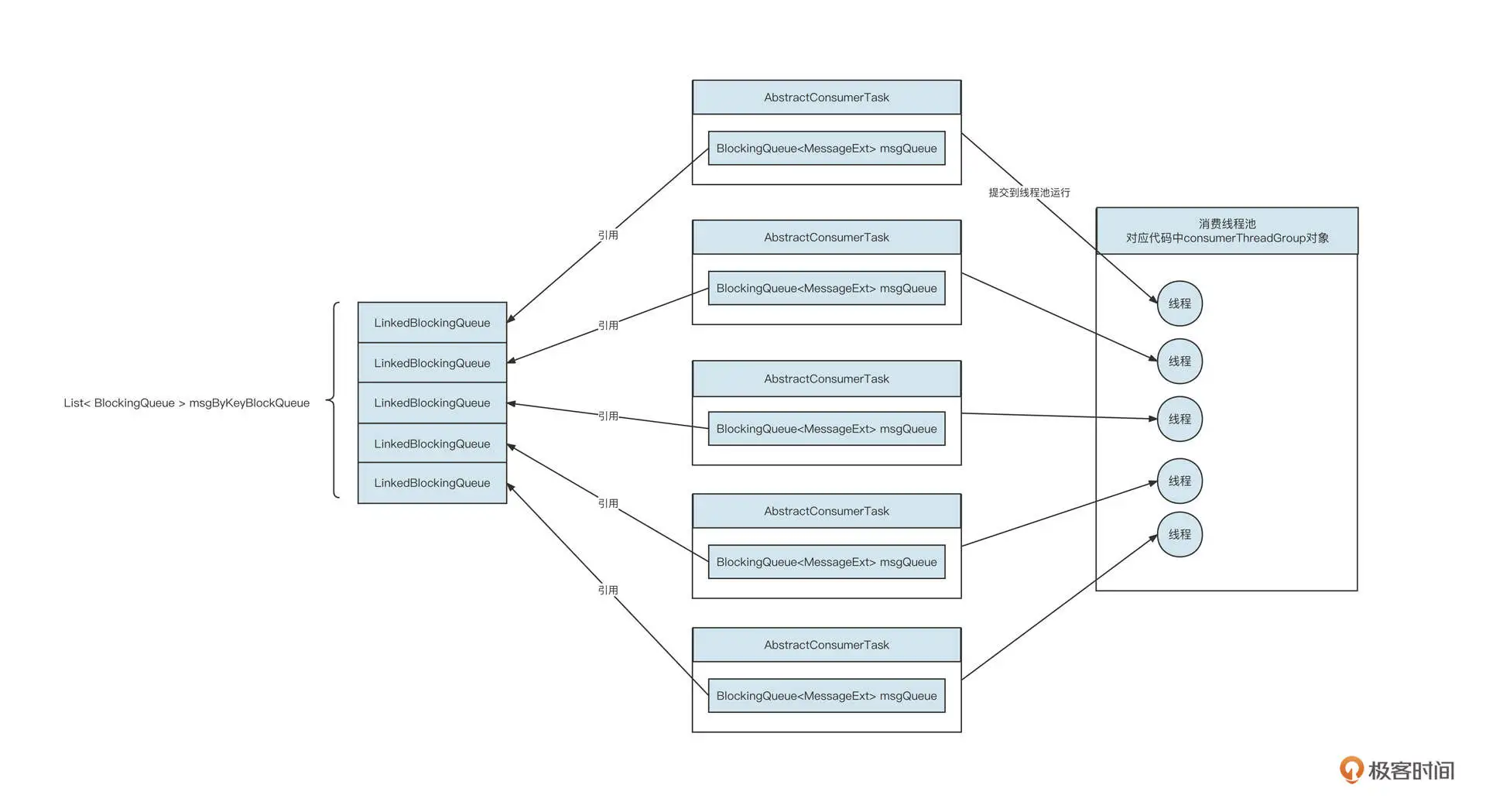
创建消费线程池部分是我们这个方案的点睛之笔,它对应的是第三小节顺序消费改进模型图中用虚线勾画出的线程池。为了方便你回顾,我把这个图粘贴在下面。

代码实现如下所示:
// 启动消费组线程池
private void startConsumerThreads() {
//设置线程的名称
String threadPrefix = isOrderConsumerModel ? "OrderlyConsumerThreadMessage_" : "ConcurrentlyConsumerThreadMessage_";
AtomicInteger threadNumIndex = new AtomicInteger(0);
//创建消费线程池
consumerThreadGroup = new ThreadPoolExecutor(consumerThreadCount, consumerThreadCount, 0, TimeUnit.MILLISECONDS, new LinkedBlockingQueue<>(), r -> {
Thread t = new Thread(r);
t.setName(threadPrefix + threadNumIndex.incrementAndGet() );
return t;
});
//创建任务阻塞线程数组
msgByKeyBlockQueue = new ArrayList(consumerThreadCount);
consumerRunningTasks = new ArrayList<>(consumerThreadCount);
for(int i =0; i < consumerThreadCount; i ++ ) {
msgByKeyBlockQueue.add(new LinkedBlockingQueue());
AbstractConsumerTask task = null;
//根据是否是顺序消费,创建对应的消费实现类
if(isOrderConsumerModel) {
task = new OrderlyConsumerTask(this, msgByKeyBlockQueue.get(i), this.messageListener);
} else {
task = new ConcurrentlyConsumerTask(this, msgByKeyBlockQueue.get(i), this.messageListener);
}
consumerRunningTasks.add(task);
//启动消费线程
consumerThreadGroup.submit(task);
}
}
这段代码有三个实现要点。
第 7 行:创建一个指定线程数量的线程池,消费线程数可以由 consumerThreadCont 指定。
第 12 行:创建一个 ArrayList < LinkedBlockingQueue > taskQueues 的任务队列集合,其中 taskQueues 中包含 consumerThreadCont 个队列。
第 13 行:创建 consumerThreadCont 个 AbstractConsumerTask 任务,每一个 task 关联一个 LinkedBlockingQueue 任务队列,然后将 AbstractConsumerTask 提交到线程池中执行。
以 5 个消费线程池为例,从运行视角来看,它对应的效果如下:

将任务提交到提交到线程池后,异步运行任务,具体代码由 AbstractConsumerTask 的 run 方法来实现,其 run 方法定义如下:
public void run() {
try {
while (isRunning) {
try {
//判断是否是批量消费
List<MessageExt> msgs = new ArrayList<>(this.consumer.getConsumeBatchSize());
//这里是批消费的核心,一次从队列中提前多条数据,一次提交到用户消费者线程
while(msgQueue.drainTo(msgs, this.consumer.getConsumeBatchSize()) <= 0 ) {
Thread.sleep(20);
}
//执行具体到消费代码,就是调用用户定义的消费逻辑,位点提交
doTask(msgs);
} catch (InterruptedException e) {
LOGGER.info(Thread.currentThread().getName() + "is Interrupt");
break;
} catch (Throwable e) {
LOGGER.error("consume message error", e);
}
}
} catch (Throwable e) {
LOGGER.error("consume message error", e);
}
}
在这段代码中,消费线程从阻塞队列中抽取数据进行消费。顺序消费、并发消费模型具体的重试策略不一样,根据对应的子类实现即可。
这段代码对标的是改进方案中的 Pull 线程,它负责拉取消息,并提交到消费线程。Pull 线程的核心代码如下:
private void startPullThread() {
{
//设置线程的名称,方便我们在分析线程栈中准确找到PULL线程
String threadName = "Lite-Push-Pull-Service-" + this.consumer + "-" + LocalDateTime.now();
Thread litePushPullService = new Thread(() -> {
try {
while (isRunning) {
//待超时时间的消息拉取
List<MessageExt> records = consumer.poll(consumerPollTimeoutMs);
//将拉取到的消息提交到线程池,从而触发消费
submitRecords(records);
//为需要限流的队列开启限流
consumerLimitController.pause();
//为需要解除限流的队列解除限流
consumerLimitController.resume();
}
} catch (Throwable ex) {
LOGGER.error("consume poll error", ex);
} finally {
stopPullThread();
}
}, threadName);
litePushPullService.start();
LOGGER.info("Lite Push Consumer started at {}, consumer group name:{}", System.currentTimeMillis(), this.consumerGroup);
}
}
private void submitRecords(List<MessageExt> records) {
if (records == null || records.isEmpty()) {
return;
}
MessageExt firstMsg = records.get(0);
MessageQueue messageQueue = new MessageQueue(firstMsg.getTopic(), firstMsg.getBrokerName(), firstMsg.getQueueId());
// 根据队列获取队列级别消费服务类
ConsumeMessageQueueService tempConsumeMessageService = ConsumeMessageQueueServiceFactory.getOrCreateConsumeMessageService(this, messageQueue, isOrderConsumerModel, lastAssignSet);
// 提交具体的线程池
tempConsumeMessageService.execute(records);
}
Pull 线程做的事情比较简单,就是反复拉取消息,然后按照 MessageQueue 提交到对应的 ConsumeMessageQueueService 去处理,进入到消息转发流程中。
此外,优化后的线程模型还有一个重点,那就是消息的派发,它的实现过程如下:
public void execute(List<MessageExt> consumerRecords) {
if (consumerRecords == null || consumerRecords.isEmpty()) {
return;
}
// 将消息放入到待消费队列中,这里实际是一个TreeMap结构,用于进行最小位点计算
putMessage(consumerRecords);
if (isNeedPause()) {
consumer.getConsumerLimitController().addPausePartition(messageQueue);
}
for (MessageExt msg : consumerRecords) {
int taskIndex = selectTaskQueue(msg, consumer.getTaskQueueSize());
try {
consumer.submitMessage(taskIndex, msg);
} catch (Throwable e) {
// ignore e
e.printStackTrace();
}
}
}
public class ConsumeMessageQueueOrderlyService extends AbstractConsumeMessageService{
private final String NO_KEY_HASH = "__nokey";
public ConsumeMessageQueueOrderlyService(DefaultMQLitePushConsumer consumer, MessageQueue messageQueue) {
super(consumer, messageQueue);
}
@Override
protected int selectTaskQueue(MessageExt msg, int taskQueueTotal) {
String keys = msg.getKeys();
if(StringUtils.isEmpty(keys)) {
keys = NO_KEY_HASH;
}
return Math.abs( keys.hashCode() ) % taskQueueTotal;
}
}
这里,顺序消费模型按照消息的 Key 选择不同的队列,而每一个队列对应一个线程,即实现了按照 Key 来选择线程,消费并发度与队列个数无关。
这节课我们重点展示了顺序消费线程模型的改进方案。但实现一个消费者至少需要涉及队列自动负载、消息拉取、消息消费、位点提交、消费重试等几个部分。因为这一讲我们聚焦在顺序消费模型的处理上,其他内部机制都蕴含在 DefaultMQLitePushConsumer 类库的底层代码中,所以我们这里只是使用,就不再发散了。不过我把全部代码都放到了GitHub,你可以自行查看。
好了,总结一下。
这节课,我们首先通过一个我经历过的真实案例,看到了 RocketMQ 顺序消费模型的缺陷。RocketMQ 只是实现了分区级别的顺序消费,它的并发度受限于主题中队列的个数,不仅性能低下,在遇到积压问题时,除了横向扩容也几乎没有其他有效的应对手段。
在高并发编程领域,降低锁的粒度是提升并发性能屡试不爽的绝招。本案例中通过对业务规则的理解,找到了降低锁粒度的办法,那就是处于同一个消息队列中的消息,只有具有关系的不同消息才必须确保顺序性。
基于这一思路,并发度从队列级别降低到了消息级别,性能得到显著提升。
学完今天的内容,请你思考一个问题。
RocketMQ 在消息拉取中使用了长轮询机制,你知道这样设计目的是什么吗?
欢迎你在留言区与我交流讨论,我们下节课见!
© 2019 - 2023 Liangliang Lee. Powered by gin and hexo-theme-book.