因收到Google相关通知,网站将会择期关闭。相关通知内容

12 案例:如何实现蓝绿发布?

你好,我是丁威。

前面,我们讲了服务的注册与发现机制,它是微服务体系的基石,这节课,我想聊聊微服务的另外一个重要课题:服务治理。

随着微服务应用的不断增加,各个微服务之间的依赖关系也变得比较复杂,各个微服务的更新、升级部署给整个服务域的稳定性带来很大挑战。怎么以不停机的方式部署升级微服务呢?

这就是我们这节课的任务,我们来看看如何在生产环境用蓝绿发布来满足不停机升级的要求

设计背景

在进行技术方案的设计之前,我们先来了解一下生产环境的基本部署情况,如下图所示:

用户在面向用户端(下文通称 C 端)下单后,C 端订单系统需要远程调用订单域中的“创建订单“接口。同时,订单域、运单域相关服务都需要调用基础服务域,进行基础数据的查询服务。

从这里也可以看出,基础服务的稳定运行对整个微服务体系至关重要。那如何确保基础服务域不受版本的影响,始终能够提供稳定可控的服务呢?

设计方案

我们公司为了解决这个问题实现了蓝绿发布。那什么是蓝绿发布呢?

蓝绿发布指的是在蓝、绿两套环境中分别运行项目的两个版本的代码。但是在进行版本发布时只更新其中一个环境,这样方便另一个环境快速回滚。

接下来我们看一下蓝绿发布的基本流程。

如果系统采取蓝绿发布,在下一个版本(base-service v1.2.0)发布之前,会这样部署架构:

当前订单域调用流量进入基础服务域 GREEN 环境。团队计划在 12:00 发布新版本(base-service v1.2.0),这时我们通常会执行下面几个操作。

  • 将新版本 1.2.0 全部发布在 BLUE 环境上。因为此时 BLUE 环境没有任何流量,对运行中的系统无任何影响。

  • 在请求入口对流量进行切分。通常可以按照百分比分配流量,待系统运行良好后,再逐步将流量全部切换到新版本。

  • 如果发现新版本存在严重问题,可以将流量全部切换到原来的环境,实现版本快速回滚

这个过程可以用下面这张图表示:

这个思路听起来很简单,但是怎么实现呢?

这就不得不提到上节课专门提到的路由选择(Router)了,它是 Dubbo 服务调用中非常重要的一步。路由选择的核心思想是在客户端进行负载均衡之前,通过一定的过滤规则,只在服务提供者列表中选择符合条件的提供者。

我们再看上面的实例图,从订单域消费者的视角,服务提供者列表大概是下面这个样子:

然后呢,我们按照比例对入口流量进行分流。例如,80% 的请求颜色为 BLUE,20% 的请求颜色为 GREEN。那些颜色为 BLUE 的请求,在真正执行 RPC 服务调用时,只从服务提供者列表中选择“color=BLUE”的服务提供者。同样,颜色为 GREEN 的请求只选择“color=GREEN”的服务提供者,这就实现了流量切分。

具体的操作是,在 Dubbo 中为这个场景引入 Tag 路由机制。

首先,服务提供者在启动时需要通过“-Dubbo.provider.tag”系统参数来设置服务提供者所属的标签。

例如,在 192.168.3.100 和 192.168.3.101 这两台机器上启动 base-service 程序时,需要添加“-Dubbo.provider.tag=BLUE”系统参数;而在 192.168.4.100 和 192.168.4.101 这两台机器上启动 base-service 程序时,则要添加“-Dubbo.provider.tag=GREEN”系统参数,通过这个操作完成对服务提供者的打标。服务提供者启动后,生成的服务提供者 URL 连接如下所示:

dubbo://192.168.3.100:20880/net.codingw.demo.BaseUser?dubbo.tag=BLUE

下一步,在服务入口对流量进行染色,从而实现流量切分。

蓝绿发布的流量通常是在流量入口处进行染色的。例如,我们可以使用随机加权来实现流量切分算法,用它对流量进行染色,具体示范代码如下:

  public static String selectColor(String[] colorArr, int[] weightArr) {
        int length = colorArr.length;
        boolean sameWeight = true;
        int totalWeight = 0;
        for (int i = 0; i < length; i++) {
            int weight = weightArr[i];
            totalWeight += weight;
            if (sameWeight && totalWeight != weight * (i + 1)) {
                sameWeight = false;
            }
        }
        if (totalWeight > 0 && !sameWeight) {
            int offset = ThreadLocalRandom.current().nextInt(totalWeight);
            System.out.println("offset:" + offset);
            for (int i = 0; i < length; i++) {
                if (offset < weightArr[i]) {
                    return colorArr[i];
                }
            }
        }
        return colorArr[ThreadLocalRandom.current().nextInt(length)];
    }

    //测试代码
    public static void main(String[] args) {
        String[] colorArr = new String[]{"GREEN","BLUE"};
        int[] weightArr = new int[] {100,50};
        for(int i = 0; i < 20; i ++) {
            System.out.println(selectColor(colorArr, weightArr));
        }
    }

根据流量切分算法计算得到流量标识后,怎么在消费端跟进流量标识从而进行路由选择呢?我们通常会将染色标记放在 ThreadLocal 中,然后再编写 Filter,获取或者传递路由标签。

但这个只是一个流量的切分算法,那如何动态设置蓝绿的比例或者说权重呢?其实,我们可以为发布系统提供一个设置权重的页面,用户设置完权重后写入到配置中心 (ZooKeeper、Apollo),然后应用程序动态感知到变化,利用最新的权重进行流量切分。

通过流量切分算法计算出一个请求的流量标识后,通常会存储在 ThreadLocal 中,实现代码如下:

public class ThreadLocalContext {
    private static final ThreadLocal<String> tagContext  = new ThreadLocal<>();

    public static void setTag(String tag) {
        tagContext.set(tag);
    }

    public static String getTag() {
        return tagContext.get();
    }

    public static void resetTag() {
        tagContext.remove();
    }
}


//在整个请求的入口
String color = selectColor(colorArr, weightArr);
try {
  ThreadLocalContext.setTag(color);
  
  //执行第一个远程调用
  invokeRpc1();
  
  //执行另外一个远程调用
  invokeRpc2();
  
} finally {
  ThreadLocalContext.reset();
}

将请求的流量标识存储到线程本地变量之后,还需要将流量标识附加到 RPC 请求调用中,这样才能触发正确的路由选择,具体代码示例如下:

import org.apache.commons.lang3.StringUtils;
import org.apache.dubbo.common.extension.Activate;
import org.apache.dubbo.common.logger.Logger;
import org.apache.dubbo.common.logger.LoggerFactory;
import org.apache.dubbo.rpc.*;
import org.apache.dubbo.rpc.cluster.router.tag.TagRouter;

import static org.apache.dubbo.common.constants.CommonConstants.CONSUMER;
import static org.apache.dubbo.rpc.Constants.ACCESS_LOG_KEY;

@Activate(group = CONSUMER, value = "tagConsumerFilter")
public class TagConsumerContextFilter implements Filter {

    private static final Logger logger = LoggerFactory.getLogger(TagConsumerContextFilter.class);

    @Override
    public Result invoke(Invoker<?> invoker, Invocation invocation) throws RpcException {
        try {
            String tag = ThreadLocalContext.getTag();
            if(StringUtils.isNotEmpty(tag)) {
                invocation.setAttachment(TagRouter.NAME, tag );
            }
        } catch (Throwable t) {
            logger.warn("Exception in TagConsumerContextFilter of service(" + invoker + " -> " + invocation + ")", t);
        }

        // 调用链传递
        return invoker.invoke(invocation);
    }
}

这样在 RPC 调用的过程中,服务调用者就能根据本地线程变量中存储的流量标记,选择不同机房的服务提供者,从而实现蓝绿发布了。

同时,在实际生产环境中,一个调用链条中往往会存在多个 RPC 调用,那第一个 RPC 中的路由标签能自动传递到第二个 RPC 调用吗?

答案是不可以,我们需要再写一个服务端生效的 Filter,示例代码如下:

import org.apache.commons.lang3.StringUtils;
import org.apache.dubbo.common.logger.Logger;
import org.apache.dubbo.common.logger.LoggerFactory;
import org.apache.dubbo.common.extension.Activate;
import org.apache.dubbo.rpc.*;
import org.apache.dubbo.rpc.cluster.router.tag.TagRouter;

import static org.apache.dubbo.common.constants.CommonConstants.PROVIDER;

@Activate(group = PROVIDER, value = "tagProviderFilter")
public class TagProviderContextFilter implements Filter {

    private static final Logger logger = LoggerFactory.getLogger(TagProviderContextFilter.class);

    @Override
    public Result invoke(Invoker<?> invoker, Invocation invocation) throws RpcException {
        try {
            String tag = invocation.getAttachment(TagRouter.NAME);
            if(StringUtils.isNotEmpty(tag)) {
                ThreadLocalContext.setTag(tag);
            }
        } catch (Throwable t) {
            logger.warn("Exception in TagProviderContextFilter of service(" + invoker + " -> " + invocation + ")", t);
        }
        // 调用链传递
        return invoker.invoke(invocation);
    }
}

也就是将调用链中的 tag 存储到服务端的线程本地上下文环境中,当服务端调用其他服务时,可以继续将 tag 传递到下一个 RPC 调用链中。

这样,我们的蓝绿发布就基本完成了。但这里还有一个问题。规模较大的公司的生产环境往往会运行很多微服务,我们无法将蓝绿机制一下引入到所有微服务当中,必然会存在一部分应用使用蓝绿发布,但其他应用没有使用蓝绿的情况。怎么做到兼容呢?

比方说,我们公司目前核心业务域的蓝绿部署情况如下:

这里,订单域接入了蓝绿发布;C 端应用需要调用订单域相关接口,因此也接入了蓝绿发布;但运单中心并未接入蓝绿发布。这时候,运单中心能调用订单域的服务吗?

要回答这个问题,我们要先看看 Dubbo 官方的降级策略。

  • 如果消费者侧设置了标签,那么如果集群中没有对应标签的服务提供者,默认可以选择不带任何标签的服务提供者进行服务调用。该行为可以通过设置 request.tag.force=true 来禁止,这就是说如果 request.tag.force 为 true,一旦没有对应标签的服务提供者,就会跑出“No Provider”异常。

  • 如果消费者侧没有设置标签,那就只能向集群中没有设置标签的服务提供者发起请求,如果不存在没有标签的服务提供者,则报“No Provider”异常。

回到上面的问题,运单中心由于未接入蓝绿发布,所以不带任何标签,它无法调用订单域的服务。为了解决这个问题,订单域还需要部署一些不带标签的服务。订单域最终的部署大概如下图所示:

也就是说,订单域为了兼容那些还没接入蓝绿发布的应用需要部署 3 套环境,一套为不设置标签的服务提供者,一套为蓝颜色的服务提供者,另一套为绿颜色的服务提供者。

蓝绿发布实践就介绍到这里了,在这节课的最后,我们再来学习一下蓝绿发布底层依托的原理。

实现原理

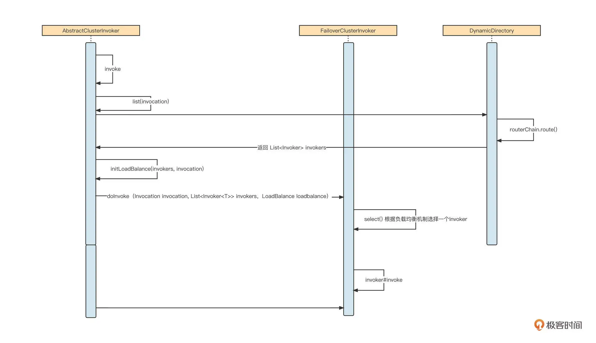
先来看一下 Dubbo 服务调用的基本时序图:

我建议你按照这张时序图跟踪一下源码,更加详细地了解 Dubbo 服务调用的核心流程与实现关键点,我在这里总结了几个要点:

  • Dubbo 的服务调用支持容错,对应的抽象类为 AbstractClusterInvoker,它封装了服务调用的基本流程。Dubbo 内置了 failover、failfast、failsafe、failback、forking 等失败容错策略,每一个策略对应 AbstractClusterInvoker 的一个实现;

  • 在调用 AbstractClusterInvoker 服务的时候,首先需要获取所有的服务提供者列表,这个过程我们称之为服务动态发现(具体实现类为 DynamicDirectory)。在获取路由信息之前,需要调用 RouterChain 的 route 方法,执行路由选择策略,筛选出服务动态发现的服务提供者列表。我们这一课的重点,标签路由的具体实现类 TagRouter 就是在这里发挥作用的。

我们也详细拆解一下 TagRouter 的 route 方法。因为这个方法的实现代码比较多,我们还是分步讲解。

第一步,执行静态路由过滤机制,代码如下:

final TagRouterRule tagRouterRuleCopy = tagRouterRule;
if (tagRouterRuleCopy == null || !tagRouterRuleCopy.isValid() || !tagRouterRuleCopy.isEnabled()) {
    return filterUsingStaticTag(invokers, url, invocation);
}

如果路由规则为空,则根据 tag 进行过滤。我们顺便也看一下基于 tag 的静态过滤机制是如何实现的:

private <T> List<Invoker<T>> filterUsingStaticTag(List<Invoker<T>> invokers, URL url, Invocation invocation) {
   List<Invoker<T>> result;
   String tag = StringUtils.isEmpty(invocation.getAttachment(TAG_KEY)) ? url.getParameter(TAG_KEY) 
            :invocation.getAttachment(TAG_KEY)
   if (!StringUtils.isEmpty(tag)) {
        result = filterInvoker(invokers, invoker -> tag.equals(invoker.getUrl().getParameter(TAG_KEY)));
        if (CollectionUtils.isEmpty(result) && !isForceUseTag(invocation)) {
                result = filterInvoker(invokers, invoker ->     
                                       StringUtils.isEmpty(invoker.getUrl().getParameter(TAG_KEY)));
        }
   } else {
        result = filterInvoker(invokers, invoker -> 
                               StringUtils.isEmpty(invoker.getUrl().getParameter(TAG_KEY)));
   }
   return result;
}

尝试从 Invocation(服务调用上下文)中或者从 URL 中获取 tag 的值,根据 tag 是否为空,执行两种不同的策略:

  • 如果 tag 不为空,首先按照 tag 找到服务提供者列表中打了同样标签的服务提供者列表,如果 dubbo.force.tag 的设置为 false,则查找服务提供者列表,筛查出没有打标签的服务提供者列表。

  • 如果 tag 为空,则直接查找没有打标签的服务提供者列表。

我们继续回到 TagRouter 的 route 方法。第二步操作是,按照路由规则进行筛选,具体代码如下:

// if we are requesting for a Provider with a specific tag
if (StringUtils.isNotEmpty(tag)) {
   List<String> addresses = tagRouterRuleCopy.getTagnameToAddresses().get(tag);
   if (CollectionUtils.isNotEmpty(addresses)) {
      result = filterInvoker(invokers, invoker -> addressMatches(invoker.getUrl(), addresses));
      if (CollectionUtils.isNotEmpty(result) || tagRouterRuleCopy.isForce()) {
           return result;
      }
   } else {
     result = filterInvoker(invokers, invoker -> tag.equals(invoker.getUrl().getParameter(TAG_KEY)));
   }
   if (CollectionUtils.isNotEmpty(result) || isForceUseTag(invocation)) {
      return result;
   } else {
      List<Invoker<T>> tmp = filterInvoker(invokers, invoker -> addressNotMatches(invoker.getUrl(),
                        tagRouterRuleCopy.getAddresses()));
      return filterInvoker(tmp, invoker -> StringUtils.isEmpty(invoker.getUrl().getParameter(TAG_KEY)));
   }
} 

上面这段代码比较简单,它的过滤思路和静态 tag 过滤是相似的。不同点是,这里可以通过 YAML 格式配置单个服务的路由规则。具体的配置格式如下:

force: true
enabled: true
 priority: 1
 key: demo-provider(服务名称)
 tags:
  - name: tag1
    addresses: [ip1, ip2]
  - name: tag2
    addresses: [ip3, ip4]

这些数据都会记录在注册中心,并在发生变化后实时通知 TagRouter,从而实现路由规则的动态配置。

总结

好了,这节课就讲到这里。刚才,我们从微服务不停机发布这个需求谈起,引出了蓝绿发布机制。

蓝绿发布的实现要点是对应用分别部署蓝、绿两套环境,在版本稳定后由一套环境对外提供服务,当需要发布新版本时,将新版本一次性部署到没有流量的环境,待部署成功后再逐步将流量切换到新版本。如果新版本在验证阶段遇到严重的问题,可以直接将流量切回老版本,实现应用发布的快速回滚。

然后,我们借助蓝绿发布的指导思想,一步一步实现了基于 Dubbo 的蓝绿发布。

蓝绿发布的底层原理是借助 Dubbo 内置的标签路由功能,其核心思路是,当服务发起调用时,经过服务发现得到一个服务提供者列表,但是并不直接使用这些服务提供者进行负载均衡,而是在进行负载均衡之前,先按照路由规则对这些提供者进行过滤,挑选符合路由规则的服务提供者列表进行服务调用,从而实现服务的动态分组。

课后题

最后,我还是照例给你留一道思考题。

你认为蓝绿发布和灰度发布的共同点是什么,这两者又有什么区别?

欢迎你在留言区与我交流讨论,我们下节课再见!