你好,我是孔令飞。今天,我们更新一期特别放送作为“加餐”,希望日常催更的朋友们食用愉快。
在第 14讲 里,我强调了熟练掌握Makefile语法的重要性,还推荐你去学习陈皓老师编写的《跟我一起写 Makefile》 (PDF 重制版)。也许你已经点开了链接,看到那么多Makefile语法,是不是有点被“劝退”的感觉?
其实在我看来,虽然Makefile有很多语法,但不是所有的语法都需要你熟练掌握,有些语法在Go项目中是很少用到的。要编写一个高质量的Makefile,首先应该掌握一些核心的、最常用的语法知识。这一讲我就来具体介绍下Go项目中常用的Makefile语法和规则,帮助你快速打好最重要的基础。
Makefile文件由三个部分组成,分别是Makefile规则、Makefile语法和Makefile命令(这些命令可以是Linux命令,也可以是可执行的脚本文件)。在这一讲里,我会介绍下Makefile规则和Makefile语法里的一些核心语法知识。在介绍这些语法知识之前,我们先来看下如何使用Makefile脚本。
在实际使用过程中,我们一般是先编写一个Makefile文件,指定整个项目的编译规则,然后通过Linux make命令来解析该Makefile文件,实现项目编译、管理的自动化。
默认情况下,make命令会在当前目录下,按照GNUmakefile、makefile、Makefile文件的顺序查找Makefile文件,一旦找到,就开始读取这个文件并执行。
大多数的make都支持“makefile”和“Makefile”这两种文件名,但我建议使用“Makefile”。因为这个文件名第一个字符大写,会很明显,容易辨别。make也支持 -f 和 --file 参数来指定其他文件名,比如 make -f golang.mk 或者 make --file golang.mk 。
学习Makefile,最核心的就是学习Makefile的规则。规则是Makefile中的重要概念,它一般由目标、依赖和命令组成,用来指定源文件编译的先后顺序。Makefile之所以受欢迎,核心原因就是Makefile规则,因为Makefile规则可以自动判断是否需要重新编译某个目标,从而确保目标仅在需要时编译。
这一讲我们主要来看Makefile规则里的规则语法、伪目标和order-only依赖。
Makefile的规则语法,主要包括target、prerequisites和command,示例如下:
target ...: prerequisites ...
command
...
...
target,可以是一个object file(目标文件),也可以是一个执行文件,还可以是一个标签(label)。target可使用通配符,当有多个目标时,目标之间用空格分隔。
prerequisites,代表生成该target所需要的依赖项。当有多个依赖项时,依赖项之间用空格分隔。
command,代表该target要执行的命令(可以是任意的shell命令)。
@。-。只要targets不存在,或prerequisites中有一个以上的文件比targets文件新,那么command所定义的命令就会被执行,从而产生我们需要的文件,或执行我们期望的操作。
我们直接通过一个例子来理解下Makefile的规则吧。
第一步,先编写一个hello.c文件。
#include <stdio.h>
int main()
{
printf("Hello World!\n");
return 0;
}
第二步,在当前目录下,编写Makefile文件。
hello: hello.o
gcc -o hello hello.o
hello.o: hello.c
gcc -c hello.c
clean:
rm hello.o
第三步,执行make,产生可执行文件。
$ make
gcc -c hello.c
gcc -o hello hello.o
$ ls
hello hello.c hello.o Makefile
上面的示例Makefile文件有两个target,分别是hello和hello.o,每个target都指定了构建command。当执行make命令时,发现hello、hello.o文件不存在,就会执行command命令生成target。
第四步,不更新任何文件,再次执行make。
$ make
make: 'hello' is up to date.
当target存在,并且prerequisites都不比target新时,不会执行对应的command。
第五步,更新hello.c,并再次执行make。
$ touch hello.c
$ make
gcc -c hello.c
gcc -o hello hello.o
当target存在,但 prerequisites 比 target 新时,会重新执行对应的command。
第六步,清理编译中间文件。
Makefile一般都会有一个clean伪目标,用来清理编译中间产物,或者对源码目录做一些定制化的清理:
$ make clean
rm hello.o
我们可以在规则中使用通配符,make 支持三个通配符:*,?和~,例如:
objects = *.o
print: *.c
rm *.c
接下来我们介绍下Makefile中的伪目标。Makefile的管理能力基本上都是通过伪目标来实现的。
在上面的Makefile示例中,我们定义了一个clean目标,这其实是一个伪目标,也就是说我们不会为该目标生成任何文件。因为伪目标不是文件,make 无法生成它的依赖关系,也无法决定是否要执行它。
通常情况下,我们需要显式地标识这个目标为伪目标。在Makefile中可以使用.PHONY来标识一个目标为伪目标:
.PHONY: clean
clean:
rm hello.o
伪目标可以有依赖文件,也可以作为“默认目标”,例如:
.PHONY: all
all: lint test build
因为伪目标总是会被执行,所以其依赖总是会被决议。通过这种方式,可以达到同时执行所有依赖项的目的。
在上面介绍的规则中,只要prerequisites中有任何文件发生改变,就会重新构造target。但是有时候,我们希望只有当prerequisites中的部分文件改变时,才重新构造target。这时,你可以通过order-only prerequisites实现。
order-only prerequisites的形式如下:
targets : normal-prerequisites | order-only-prerequisites
command
...
...
在上面的规则中,只有第一次构造targets时,才会使用order-only-prerequisites。后面即使order-only-prerequisites发生改变,也不会重新构造targets。
只有normal-prerequisites中的文件发生改变时,才会重新构造targets。这里,符号“ | ”后面的prerequisites就是order-only-prerequisites。
到这里,我们就介绍了Makefile的规则。接下来,我们再来看下Makefile中的一些核心语法知识。
因为Makefile的语法比较多,这一讲只介绍Makefile的核心语法,以及 IAM项目的Makefile用到的语法,包括命令、变量、条件语句和函数。因为Makefile没有太多复杂的语法,你掌握了这些知识点之后,再在实践中多加运用,融会贯通,就可以写出非常复杂、功能强大的Makefile文件了。
Makefile支持Linux命令,调用方式跟在Linux系统下调用命令的方式基本一致。默认情况下,make会把正在执行的命令输出到当前屏幕上。但我们可以通过在命令前加@符号的方式,禁止make输出当前正在执行的命令。
我们看一个例子。现在有这么一个Makefile:
.PHONY: test
test:
echo "hello world"
执行make命令:
$ make test
echo "hello world"
hello world
可以看到,make输出了执行的命令。很多时候,我们不需要这样的提示,因为我们更想看的是命令产生的日志,而不是执行的命令。这时就可以在命令行前加@,禁止make输出所执行的命令:
.PHONY: test
test:
@echo "hello world"
再次执行make命令:
$ make test
hello world
可以看到,make只是执行了命令,而没有打印命令本身。这样make输出就清晰了很多。
这里,我建议在命令前都加@符号,禁止打印命令本身,以保证你的Makefile输出易于阅读的、有用的信息。
默认情况下,每条命令执行完make就会检查其返回码。如果返回成功(返回码为0),make就执行下一条指令;如果返回失败(返回码非0),make就会终止当前命令。很多时候,命令出错(比如删除了一个不存在的文件)时,我们并不想终止,这时就可以在命令行前加 - 符号,来让make忽略命令的出错,以继续执行下一条命令,比如:
clean:
-rm hello.o
变量,可能是Makefile中使用最频繁的语法了,Makefile支持变量赋值、多行变量和环境变量。另外,Makefile还内置了一些特殊变量和自动化变量。
我们先来看下最基本的变量赋值功能。
Makefile也可以像其他语言一样支持变量。在使用变量时,会像shell变量一样原地展开,然后再执行替换后的内容。
Makefile可以通过变量声明来声明一个变量,变量在声明时需要赋予一个初值,比如ROOT_PACKAGE=github.com/marmotedu/iam。
引用变量时可以通过$()或者${}方式引用。我的建议是,用$()方式引用变量,例如$(ROOT_PACKAGE),也建议整个makefile的变量引用方式保持一致。
变量会像bash变量一样,在使用它的地方展开。比如:
GO=go
build:
$(GO) build -v .
展开后为:
GO=go
build:
go build -v .
接下来,我给你介绍下Makefile中的4种变量赋值方法。
= 最基本的赋值方法。例如:
BASE_IMAGE = alpine:3.10
使用 = 进行赋值时,要注意下面这样的情况:
A = a
B = $(A) b
A = c
B最后的值为 c b,而不是a b。也就是说,在用变量给变量赋值时,右边变量的取值,取的是最终的变量值。
:=直接赋值,赋予当前位置的值。例如:
A = a
B := $(A) b
A = c
B最后的值为 a b。通过 := 的赋值方式,可以避免 = 赋值带来的潜在的不一致。
?= 表示如果该变量没有被赋值,则赋予等号后的值。例如:
PLATFORMS ?= linux_amd64 linux_arm64
+=表示将等号后面的值添加到前面的变量上。例如:
MAKEFLAGS += --no-print-directory
Makefile还支持多行变量。可以通过define关键字设置多行变量,变量中允许换行。定义方式为:
define 变量名
变量内容
...
endef
变量的内容可以包含函数、命令、文字或是其他变量。例如,我们可以定义一个USAGE_OPTIONS变量:
define USAGE_OPTIONS
Options:
DEBUG Whether to generate debug symbols. Default is 0.
BINS The binaries to build. Default is all of cmd.
...
V Set to 1 enable verbose build. Default is 0.
endef
Makefile还支持环境变量。在Makefile中,有两种环境变量,分别是Makefile预定义的环境变量和自定义的环境变量。
其中,自定义的环境变量可以覆盖Makefile预定义的环境变量。默认情况下,Makefile中定义的环境变量只在当前Makefile有效,如果想向下层传递(Makefile中调用另一个Makefile),需要使用export关键字来声明。
下面的例子声明了一个环境变量,并可以在下层Makefile中使用:
...
export USAGE_OPTIONS
...
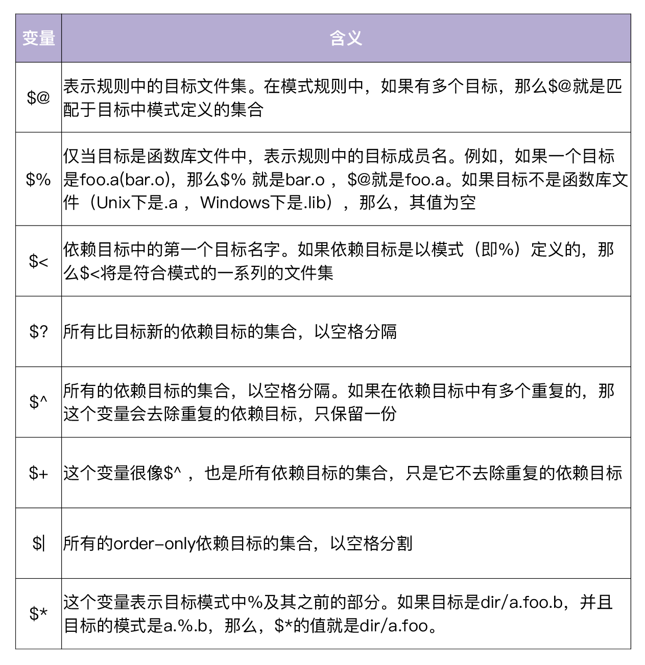
此外,Makefile还支持两种内置的变量:特殊变量和自动化变量。
特殊变量是make提前定义好的,可以在makefile中直接引用。特殊变量列表如下:

Makefile还支持自动化变量。自动化变量可以提高我们编写Makefile的效率和质量。
在Makefile的模式规则中,目标和依赖文件都是一系列的文件,那么我们如何书写一个命令,来完成从不同的依赖文件生成相对应的目标呢?
这时就可以用到自动化变量。所谓自动化变量,就是这种变量会把模式中所定义的一系列的文件自动地挨个取出,一直到所有符合模式的文件都取完为止。这种自动化变量只应出现在规则的命令中。Makefile中支持的自动化变量见下表。

上面这些自动化变量中,$*是用得最多的。$* 对于构造有关联的文件名是比较有效的。如果目标中没有模式的定义,那么 $* 也就不能被推导出。但是,如果目标文件的后缀是make所识别的,那么 $* 就是除了后缀的那一部分。例如:如果目标是foo.c ,因为.c是make所能识别的后缀名,所以 $* 的值就是foo。
Makefile也支持条件语句。这里先看一个示例。
下面的例子判断变量ROOT_PACKAGE是否为空,如果为空,则输出错误信息,不为空则打印变量值:
ifeq ($(ROOT_PACKAGE),)
$(error the variable ROOT_PACKAGE must be set prior to including golang.mk)
else
$(info the value of ROOT_PACKAGE is $(ROOT_PACKAGE))
endif
条件语句的语法为:
# if ...
<conditional-directive>
<text-if-true>
endif
# if ... else ...
<conditional-directive>
<text-if-true>
else
<text-if-false>
endif
例如,判断两个值是否相等:
ifeq 条件表达式
...
else
...
endif
为了加深你的理解,我们分别来看下这4个关键字的例子。
例如:
ifeq (<arg1>, <arg2>)
ifeq '<arg1>' '<arg2>'
ifeq "<arg1>" "<arg2>"
ifeq "<arg1>" '<arg2>'
ifeq '<arg1>' "<arg2>"
比较arg1和arg2的值是否相同,如果相同则为真。也可以用make函数/变量替代arg1或arg2,例如 ifeq ($(origin ROOT_DIR),undefined) 或 ifeq ($(ROOT_PACKAGE),) 。origin函数会在之后专门讲函数的一讲中介绍到。
ifneq (<arg1>, <arg2>)
ifneq '<arg1>' '<arg2>'
ifneq "<arg1>" "<arg2>"
ifneq "<arg1>" '<arg2>'
ifneq '<arg1>' "<arg2>"
比较arg1和arg2的值是否不同,如果不同则为真。
ifdef <variable-name>
如果 值非空,则表达式为真,否则为假。 也可以是函数的返回值。
ifndef <variable-name>
如果 值为空,则表达式为真,否则为假。 也可以是函数的返回值。
Makefile同样也支持函数,函数语法包括定义语法和调用语法。
我们先来看下自定义函数。 make解释器提供了一系列的函数供Makefile调用,这些函数是Makefile的预定义函数。我们可以通过define关键字来自定义一个函数。自定义函数的语法为:
define 函数名
函数体
endef
例如,下面这个自定义函数:
define Foo
@echo "my name is $(0)"
@echo "param is $(1)"
endef
define本质上是定义一个多行变量,可以在call的作用下当作函数来使用,在其他位置使用只能作为多行变量来使用,例如:
var := $(call Foo)
new := $(Foo)
自定义函数是一种过程调用,没有任何的返回值。可以使用自定义函数来定义命令的集合,并应用在规则中。
再来看下预定义函数。 刚才提到,make编译器也定义了很多函数,这些函数叫作预定义函数,调用语法和变量类似,语法为:
$(<function> <arguments>)
或者
${<function> <arguments>}
<function>是函数名,<arguments>是函数参数,参数间用逗号分割。函数的参数也可以是变量。
我们来看一个例子:
PLATFORM = linux_amd64
GOOS := $(word 1, $(subst _, ,$(PLATFORM)))
上面的例子用到了两个函数:word和subst。word函数有两个参数,1和subst函数的输出。subst函数将PLATFORM变量值中的_替换成空格(替换后的PLATFORM值为linux amd64)。word函数取linux amd64字符串中的第一个单词。所以最后GOOS的值为linux。
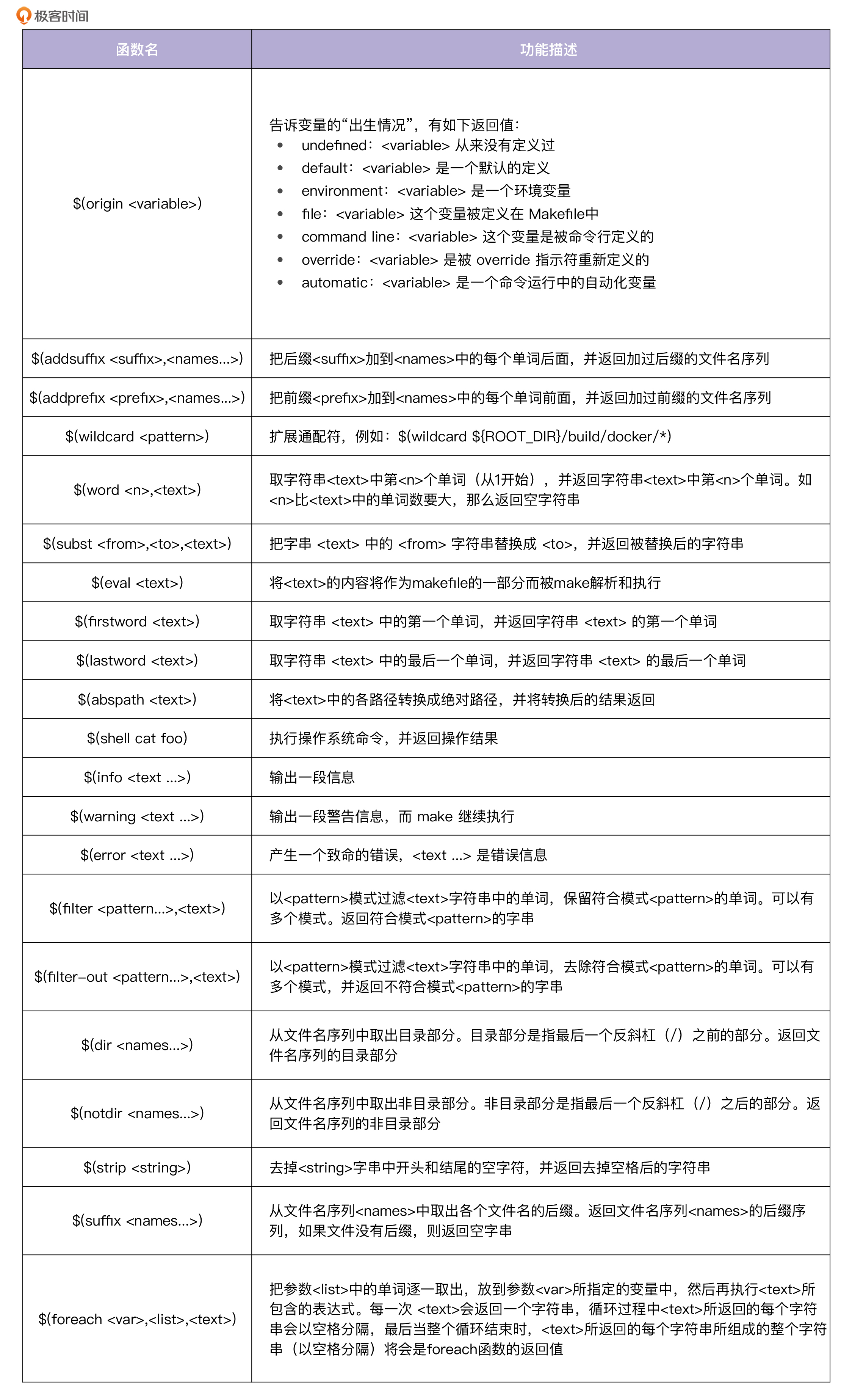
Makefile预定义函数能够帮助我们实现很多强大的功能,在编写Makefile的过程中,如果有功能需求,可以优先使用这些函数。如果你想使用这些函数,那就需要知道有哪些函数,以及它们实现的功能。
常用的函数包括下面这些,你需要先有个印象,以后用到时再来查看。

除了Makefile规则、Makefile语法之外,Makefile还有很多特性,比如可以引入其他Makefile、自动生成依赖关系、文件搜索等等。这里我再介绍一个IAM项目的Makefile用到的重点特性:引入其他Makefile。
在 14讲 中,我们介绍过Makefile要结构化、层次化,这一点可以通过在项目根目录下的Makefile中引入其他Makefile来实现。
在Makefile中,我们可以通过关键字include,把别的makefile包含进来,类似于C语言的#include,被包含的文件会插入在当前的位置。include用法为include <filename>,示例如下:
include scripts/make-rules/common.mk
include scripts/make-rules/golang.mk
include也可以包含通配符include scripts/make-rules/*。make命令会按下面的顺序查找makefile文件:
-I或--include-dir参数,那么make就会在这个参数所指定的目录下去找。<prefix>/include(一般是/usr/local/bin或/usr/include)存在的话,make也会去找。如果有文件没有找到,make会生成一条警告信息,但不会马上出现致命错误,而是继续载入其他的文件。一旦完成makefile的读取,make会再重试这些没有找到或是不能读取的文件。如果还是不行,make才会出现一条致命错误信息。如果你想让make忽略那些无法读取的文件继续执行,可以在include前加一个减号-,如-include <filename>。
在这一讲里,为了帮助你编写一个高质量的Makefile,我重点介绍了Makefile规则和Makefile语法里的一些核心语法知识。
在讲Makefile规则时,我们主要学习了规则语法、伪目标和order-only依赖。掌握了这些Makefile规则,你就掌握了Makefile中最核心的内容。
在介绍Makefile的语法时,我只介绍了Makefile的核心语法,以及 IAM项目的Makefile用到的语法,包括命令、变量、条件语句和函数。你可能会觉得这些语法学习起来比较枯燥,但还是那句话,工欲善其事,必先利其器。希望你能熟练掌握Makefile的核心语法,为编写高质量的Makefile打好基础。
今天的内容就到这里啦,欢迎你在下面的留言区谈谈自己的看法,我们下一讲见。
© 2019 - 2023 Liangliang Lee. Powered by gin and hexo-theme-book.