因收到Google相关通知,网站将会择期关闭。相关通知内容

28 模型训练(下):协同过滤与频繁项集算法详解

你好,我是吴磊。

如果你平时爱刷抖音,或者热衷看电影,不知道有没有过这样的体验:这类影视App你用得越久,它就好像会读心术一样,总能给你推荐对胃口的内容。其实这种迎合用户喜好的推荐,离不开机器学习中的推荐算法。

今天是咱们模型训练的最后一讲,在今天这一讲,我们就结合两个有趣的电影推荐场景,为你讲解Spark MLlib支持的协同过滤与频繁项集算法。与上一讲一样,咱们还是先来贴出下面这张“全景图”,方便你对学过和即将要学的知识做到心中有数。

图片

电影推荐场景

今天这一讲,咱们结合Kaggle竞赛中的MovieLens数据集,使用不同算法来构建简易的电影推荐引擎。尽管MovieLens数据集包含了多个文件,但课程中主要用到的,是ratings.csv这个文件。文件中的每条数据条目,记录的都是用户对于电影的打分,如下表所示。

图片

其中第一列userId为用户ID,movieId表示电影ID,而rating就是用户对于电影的评分。像这样,同时存有用户与物品(电影)信息的二维表,我们把它们统称为“交互矩阵”,或是“共现矩阵”。你可能会疑惑,通过这么一份简单的二维表,我们能干些什么呢?

可别小瞧这份数据,与合适的模型算法搭配在一起,我就能根据它们构建初具模样的推荐引擎。在Spark MLlib框架下,至少有两种模型算法可以做到这一点,一个是协同过滤(Collaborative Filtering),另一个是频繁项集(Frequency Patterns)。其中,前者天生就是用来做推荐用的,而后者是一种常规的非监督学习算法,你可以结合数据特点,把这个算法灵活运用于推荐场景。

协同过滤

我们先说协同过滤,从字面上来说,“过滤”是目的,而“协同”是方式、方法。简单地说,协同过滤的目标,就是从物品集合(比如完整的电影候选集)中,“过滤”出那些用户可能感兴趣的物品子集。而“协同”,它指的是,利用群体行为(全部用户与全部物品的交互历史)来实现过滤。

这样说有些绕,实际上,协同过滤的核心思想很简单,就是“相似的人倾向于喜好相似的物品集”。

交互矩阵看上去简单,但其中隐含着大量的相似性信息,只要利用合适的模型算法,我们就能挖掘出用户与用户之间的相似性、物品与物品之间的相似性,以及用户与物品之间的相似性。一旦这些相似性可以被量化,我们自然就可以基于相似性去做推荐了。思路是不是很简单?

那么问题来了,这些相似性,该怎么量化呢?答案是:矩阵分解。

图片

在数学上,给定维度为(M,N)的交互矩阵C,我们可以把它分解为两个矩阵U与I的乘积。其中,我们可以把U称作“用户矩阵”,它的维度为(M,K);而I可以看作是“物品矩阵”,它的维度是(K,N)。

在用户矩阵与物品矩阵中,K是超参数,它是由开发者人为设定的。不难发现,对于用户矩阵U中的每一行, 都可以看作是用户的Embedding,也即刻画用户的特征向量。同理,物品矩阵中的每一列,也都可以看作是物品的Embedding,也即刻画物品的特征向量。

正所谓,万物皆可Embedding。对于任何事物,一旦它们被映射到同一个向量空间,我们就可以使用欧氏距离或是余弦夹角等方法,来计算他们向量之间的相似度,从而实现上述各种相似性(用户与用户、物品与物品、用户与物品)的量化。

基于相似度计算,我们就可以翻着花样地去实现各式各样的推荐。比方说,对于用户A来说,首先搜索与他/她最相似的前5个用户,然后把这些用户喜欢过的物品(电影)推荐给用户A,这样的推荐方式,又叫基于用户相似度的推荐。

再比如,对于用户A喜欢过的物品,我们搜索与这些物品最相似的前5个物品,然后把这些搜索到的物品,再推荐给用户A,这叫做基于物品相似度的推荐。

甚至,在一些情况下,我们还可以直接计算用户A与所有物品之间的相似度,然后把排名靠前的5个物品,直接推荐给用户A。

基于上述逻辑,我们还可以反其道而行之,从物品的视角出发,给物品(电影)推荐用户。不难发现,一旦完成Embedding的转换过程,我们就可以根据相似度计算来灵活地设计推荐系统。

那么,接下来的问题是,在Spark MLlib的框架下,我们具体要怎么做,才能从原始的互动矩阵,获得分解之后的用户矩阵、物品矩阵,进而获取到用户与物品的Embedding,并最终设计出简易的推荐引擎呢?

按照惯例,我们还是先上代码,用代码来演示这个过程。

import org.apache.spark.sql.DataFrame

// rootPath表示数据集根目录
val rootPath: String = _
val filePath: String = s"${rootPath}/ratings.csv"

var data: DataFrame = spark.read.format("csv").option("header", true).load(filePath)

// 类型转换
import org.apache.spark.sql.types.IntegerType
import org.apache.spark.sql.types.FloatType

// 把ID类字段转换为整型,把Rating转换为Float类型
data = data.withColumn(s"userIdInt",col("userId").cast(IntegerType)).drop("userId")
data = data.withColumn(s"movieIdInt",col("movieId").cast(IntegerType)).drop("movieId")
data = data.withColumn(s"ratingFloat",col("rating").cast(IntegerType)).drop("rating")

// 切割训练与验证数据集
val Array(trainingData, testData) = data.randomSplit(Array(0.8, 0.2))

第一步,还是准备训练样本,我们从ratings.csv创建DataFrame,然后对相应字段做类型转换,以备后面使用。第二步,我们定义并拟合模型,完成协同过滤中的矩阵分解。

import org.apache.spark.ml.recommendation.ALS

// 基于ALS(Alternative Least Squares,交替最小二乘)构建模型,完成矩阵分解
val als = new ALS()
.setUserCol("userIdInt")
.setItemCol("movieIdInt")
.setRatingCol("ratingFloat")
.setMaxIter(20)

val alsModel = als.fit(trainingData)

值得一提的是,在Spark MLlib的框架下,对于协同过滤的实现,Spark并没有采用解析解的方式(数学上严格的矩阵分解),而是用了一种近似的方式来去近似矩阵分解。这种方式,就是ALS(Alternative Least Squares,交替最小二乘)。

具体来说,给定交互矩阵C,对于用户矩阵U与物品矩阵I,Spark先给U设定一个初始值,然后假设U是不变的,在这种情况下,Spark把物品矩阵I的优化,转化为回归问题,不停地去拟合I,直到收敛。然后,固定住物品矩阵I,再用回归的思路去优化用户矩阵U,直至收敛。如此反复交替数次,U和I都逐渐收敛到最优解,Spark即宣告训练过程结束。

因为Spark把矩阵分解转化成了回归问题,所以我们可以用回归相关的度量指标来衡量ALS模型的训练效果,如下所示。

import org.apache.spark.ml.evaluation.RegressionEvaluator

val evaluator = new RegressionEvaluator()
// 设定度量指标为RMSE
.setMetricName("rmse")
.setLabelCol("ratingFloat")
.setPredictionCol("prediction")

val predictions = alsModel.transform(trainingData)
// 计算RMSE
val rmse = evaluator.evaluate(predictions)

验证过模型效果之后,接下来,我们就可以放心地从模型当中,去获取训练好的用户矩阵U和物品矩阵I。这两个矩阵中,保存的正是用户Embedding与物品Embedding。

alsModel.userFactors
// org.apache.spark.sql.DataFrame = [id: int, features: array<float>]

alsModel.userFactors.show(1)
/** 结果打印
+---+--------------------+
| id| features|
+---+--------------------+
| 10|[0.53652495, -1.0...|
+---+--------------------+
*/

alsModel.itemFactors
// org.apache.spark.sql.DataFrame = [id: int, features: array<float>]

alsModel.itemFactors.show(1)
/** 结果打印
+---+--------------------+
| id| features|
+---+--------------------+
| 10|[1.1281404, -0.59...|
+---+--------------------+
*/

就像我们之前说的,有了用户与物品的Embedding,我们就可以灵活地设计推荐引擎。如果我们想偷懒的话,还可以利用Spark MLlib提供的API来做推荐。具体来说,我们可以通过调用ALS Model的相关方法,来实现向用户推荐物品,或是向物品推荐用户,如下所示。

// 为所有用户推荐10部电影
val userRecs = alsModel.recommendForAllUsers(10)

// 为每部电影推荐10个用户
val movieRecs = alsModel.recommendForAllItems(10)

// 为指定用户推荐10部电影
val users = data.select(als.getUserCol).distinct().limit(3)
val userSubsetRecs = alsModel.recommendForUserSubset(users, 10)

// 为指定电影推荐10个用户
val movies = data.select(als.getItemCol).distinct().limit(3)
val movieSubSetRecs = alsModel.recommendForItemSubset(movies, 10)

好啦,到此为止,我们介绍了协同过滤的核心思想与工作原理,并使用Spark MLlib提供的ALS算法,实现了一个简单的电影推荐引擎。接下来,我们再来想一想,还有没有其他的思路来打造一个不一样的推荐引擎。

频繁项集

频繁项集(Frequency Patterns),是一种经典的数据挖掘算法,我们可以把它归类到非监督学习的范畴。频繁项集可以挖掘数据集中那些经常“成群结队”出现的数据项,并尝试在它们之间建立关联规则(Association Rules),从而为决策提供支持。

举例来说,基于对上百万条交易记录的统计分析,蔬果超市发现(“葱”,“姜”,“蒜”)这三种食材经常一起出现。换句话说,购买了“葱”、“姜”的人,往往也会再买上几头蒜,或是买了大葱的人,结账前还会再把姜、蒜也捎上。

在这个购物篮的例子中,(“葱”,“姜”,“蒜”)就是频繁项(Frequency Itemset),也即经常一起共现的数据项集合。而像(“葱”、“姜”->“蒜”)和(“葱”->“姜”、“蒜”)这样的关联关系,就叫做关联规则。

不难发现,基于频繁项与关联规则,我们能够提供简单的推荐能力。以刚刚的(“葱”,“姜”,“蒜”)为例,对于那些手中提着大葱、准备结账的人,精明的导购员完全可以向他/她推荐超市新上的河北白皮蒜或是山东大生姜。

回到电影推荐的场景,我们同样可以基于历史,挖掘出频繁项和关联规则。比方说,电影(“八佰”、“金刚川”、“长津湖”)是频繁项,而(“八佰”、“金刚川”->“长津湖”)之间存在着关联关系。那么,对于看过“八佰”和“金刚川”的人,我们更倾向于判断他/她大概率也会喜欢“长津湖”,进而把这部电影推荐给他/她。

那么,基于MovieLens数据集,在Spark MLlib的开发框架下,我们该如何挖掘其中的频繁项与关联规则呢?

首先第一步,是数据准备。在蔬果超市的例子中,超市需要以交易为单位,收集顾客曾经一起购买过的各种蔬果。为了在MovieLens数据集上计算频繁项集,我们也需要以用户为粒度,收集同一个用户曾经看过的所有电影集合,如下图所示。

图片

要完成这样的转换,我们只需要一行代码即可搞定。

// data是从ratings.csv创建的DataFrame
val movies: DataFrame = data
// 按照用户分组
.groupBy("userId")
// 收集该用户看过的所有电影,把新的集合列命名为movieSeq
.agg(collect_list("movieId").alias("movieSeq"))
// 只保留movieSeq这一列,去掉其他列
.select("movieSeq")

// movies: org.apache.spark.sql.DataFrame = [movieSeq: array<string>]

movies.show(1)
/** 结果打印
+--------------------+
| movieSeq|
+--------------------+
|[151, 172, 236, 2...|
+--------------------+
*/

数据准备好之后,接下来,我们就可以借助Spark MLlib框架来完成频繁项集的计算。

import org.apache.spark.ml.fpm.FPGrowth

val fpGrowth = new FPGrowth()
// 指定输入列
.setItemsCol("movieSeq")
// 超参数,频繁项最小支持系数
.setMinSupport(0.1)
// 超参数,关联规则最小信心系数
.setMinConfidence(0.1)

val model = fpGrowth.fit(movies)

可以看到,定义并拟合频繁项集模型,还是比较简单的,用法上与其他模型算法大同小异。不过,这里有两个超参数需要特别关注,一个是由setMinSupport设置的最小支持系数,另一个是由setMinConfidence指定的最小信心系数。

最小支持系数,它用来设定频繁项的“选拔阈值”,这里我们把它设置为0.1。这是什么意思呢?

举例来说,在MovieLens数据集中,总共有7120个用户,相应地,movies这个DataFrame中,就有7120条电影集合数据。对于(“八佰”、“金刚川”、“长津湖”)这个组合来说,当且仅当它出现的次数大于712(7120 * 0.1),这个组合才会被算法判定为频繁项。换句话说,最小支持系数越高,算法挖掘出的频繁项越少、越可靠,反之越多

相应地,最小信心系数,是用来约束关联规则的,例子中的取值也是0.1。我们再来举例说明,假设在7120条电影集合数据中,(“八佰”、“金刚川”)这对组合一起出现过1000次,那么要想(“八佰”、“金刚川”->“长津湖”)这条关联规则成立,则(“八佰”、“金刚川”、“长津湖”)这个组合必须至少出现过100次(1000 * 0.1)。同理,最小信心系数越高,算法挖掘出的关联规则越少、越可靠,反之越多

模型训练好之后,我们就可以从中获取经常出现的频繁项与关联规则,如下所示。

model.freqItemsets.show(1)
/** 结果打印
+--------------------+----+
| items|freq|
+--------------------+----+
|[318, 593, 356, 296]|1465|
+--------------------+----+
*/

model.associationRules.show(1)
/** 结果打印
+--------------------+----------+------------------+
| antecedent|consequent| confidence|
+--------------------+----------+------------------+
|[592, 780, 480, 593]| [296]|0.8910463861920173|
+--------------------+----------+------------------+
*/

基于关联规则,我们就可以提供初步的推荐功能。比方说,对于看过(592、780、480、593)这四部电影的用户,我们可以把ID为296的电影推荐给他/她。

重点回顾

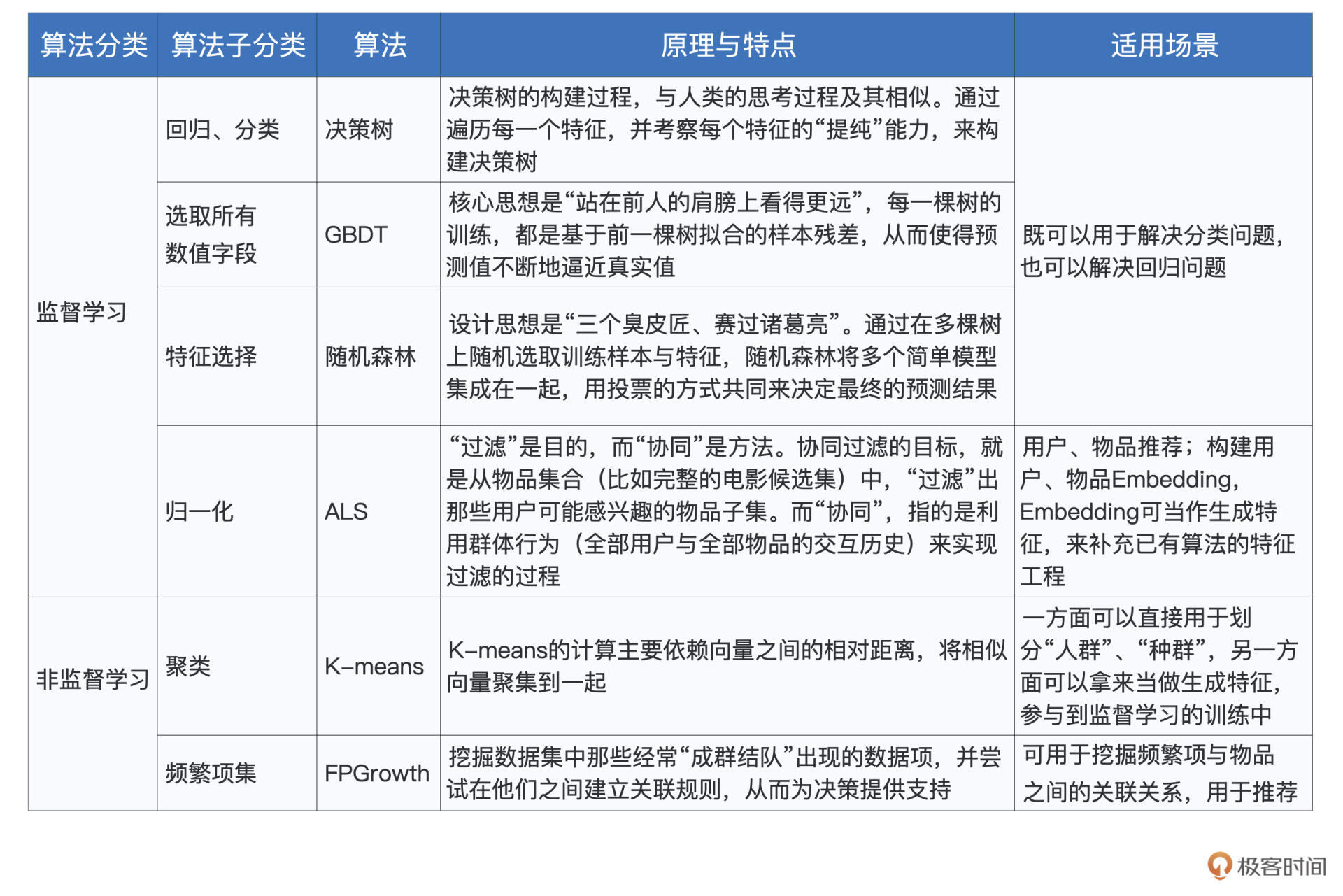
好啦,到此为止,模型训练的上、中、下三讲,我们就全部讲完啦!这三讲的内容较多,涉及的算法也很多,为了让你对他们有一个整体的把握,我把这些算法的分类、原理、特点与适用场景,都整理到了如下的表格中,供你随时回顾。

图片

不难发现,机器学习的场景众多,不同的场景下,又有多种不同的算法供我们选择。掌握这些算法的原理与特性,有利于我们高效地进行模型选型与模型训练,从而去解决不同场景下的特定问题。

对于算法的调优与应用,还需要你结合日常的实践去进一步验证、巩固,也欢迎你在留言区分享你的心得与体会,让我们一起加油!

每课一练

对于本讲介绍的两种推荐思路(协同过滤与频繁项集),你能说说他们各自的优劣势吗?

你有什么学习收获或者疑问,都可以跟我交流,咱们留言区见。