极客时间:我看过当时饿了么和百度外卖发的组织架构联合的通知,一共6项任命,有4项是和技术有关的,这是你们稳定百度外卖技术团队的手段吗?
张雪峰:对。因为百度外卖收购价格差不多就8亿美金,离他们原先估值差很远,相当于除以3~4了,期权一下子就贬值了,所以他们其实是需要安抚的。最主要安抚的倒不是业务团队,主要还是安抚技术团队。有些同学说,钱不是万能的,但至少是对他的尊重,这个有一定道理。
回过头来讲,说直白点,当时稳定团队你至少从钱上要表现出诚意。说个小插曲,在阿里收购我们之后,有一天,新的CPO说了一句话,从来没见过像饿了么这样的公司收购一个团队,给出这么好的补偿方案。
极客时间:什么补偿方案?
张雪峰:我们当时一是给兑换期权,应该不是完全1:N,但更重要的是我们给了现金补偿。当然现金补偿是有限制条件的,比如说一年内不能离职,逐月发给你,相当于就锁定一年不要走,当时这个策略还是相当有效果的。
在宣布收购之前,我们内部其实有激烈讨论,我们要商量Announcement上写什么,其实要解决的问题很简单,就是看给北京团队什么地盘,因为钱的尊重问题解决了,接下来和钱一样重要的就是地盘尊重问题了。从业务上讲,大家都是重叠的,也都知道业务很好说,就是先不重合,比如北京以百度外卖销售为主、上海以饿了么销售为主,还是维持现状,大家不变就好。
但是技术团队,我要提前考虑起来,因为我要留住这么多的核心技术人员,其实这一点上我跟公司有些分歧,但最后CEO、CPO他们还是支持了我的建议。
我提了一个比较激进的方案。这也是后来上海同学可能心里会感觉有一些失落的地方吧,我把两个很重要的团队:新零售和物流的一号位都给了北京。
关于新零售,我们原来也在做,其实这个是饿了么首先做出来的,就是可以在商超买东西,不光买吃的,还能送卷筒纸,送饮用水,送药,还有送充电线,我们手机充电线一直卖的很好,所以我们叫新零售,现在饿了么和美团都有。在这块业务上,两边都差不多,都有一摊。反正我们开电话会议讨论了很长时间,后来公司也是冒一定风险同意了我这个方案,就是把新零售、物流的一号位给北京的同学。实际上,新零售不止一号位,连整个技术团队都交给了北京。
后来百度的同学也觉得很惊讶,就感觉居然能够给到我们这样的一个地盘,这个可能比钱更重要,我是这么想啊,但实际不一定,没有钱的尊重,可能都走不到地盘尊重这一步。他们的惊讶在于,认为这是根本不可能的,就是当时没有这样的期望值,觉得能不血洗已经不错了,也做好走人的准备了。
极客时间:那上海的新零售团队呢?
张雪峰:后来我们就准备把上海的新零售取消,当然这些同学我们会去安置,当时也走了一些人,事后把整个新零售技术线,全部交给北京,上海团队就等于Close掉了。
还有更重要的是,我们把物流一号位经过讨论也交给北京了。虽然两边都有物流团队,但一号位大家是非常在意的,你交给北京很多人就会解读是北京物流做得更好,但其实不完全是这样。这两项任命,就相当于把上海的地盘剥离了很大一块。
上海物流团队的人数跟北京相比还是多的,因为一号位给了北京,上海那个Leader差点离职,他说凭啥?他说你这不“丧权辱国”吗?但是从这个谈判来说,你收购了就是你的人,这不是“丧权辱国”。所以我当时坚持做了这件事。
极客时间:为什么要这样坚持?
张雪峰:为了留住北京这个团队,我不管商业上怎么样,Mark给我两个目标,一,留住技术团队;二,业务上做融合,这个不全是我的目标,后来我们空降了一个CEO过去。所以在我能力范围内,用我当时能平衡好的方式,换句话说,即使上海团队有诸多不爽,但我能控住大盘,就这样基本留住了北京技术团队。
极客时间:上海的同学有说过,觉得你太照顾百度外卖的人了,他们其实有点委屈。
张雪峰:是,准备收购的时候,我去过北京,回去后跟上海同学说起,确实有点数落上海同学的味道,我说你们看看你们所在的高级写字楼,下面就是地铁,周围商业繁荣。你们再看北京的同学,在上地办公,四街五街周边,简直就是五线乡镇感觉,最多就是有几栋高楼的乡镇。
我说我在那边骑自行车,尘土飞扬,你们看看百度外卖同学,天之骄子啊,人家技术那么强,在那么恶劣的环境,人家把百度外卖做得那么好。我当时还专门做了一张表格,对比这两个团队,给上海同学们这样说。
但后来上海同学还是怨气很大,感觉我太照顾北京同学。因为他们跟北京同学接触之后,去过上地五街之后,就感觉没你说的有那么多土、外面环境那么恶劣啊。当时链家也在那,隔得很近嘛,就感觉楼都挺不错的。
上海同学说我偏心,还有一块跟Hackathon有关。饿了么每年都会举办一次Hackathon,百度外卖加入进来后,我们要看是在北京还是上海进行决赛,当然老员工们都希望在上海,后来我坚决反对,就拍死了,说必须在北京,你们的差旅费我跟公司去搞定。差旅费并不便宜,因为大部分是上海这边的人,上海参赛的人多,所以大家很不爽。
大伙说我偏心,还有一个细节:每天参赛团队都要提交代码,每天刷评分,只要百度外卖同学上来,我就会在群里鼓掌,上海同学我是一概没有的,类似于这种。在会上我也说人家才多少人,你们丢不丢人,你们是做基础设施的,人家百度外卖的同学都是做业务的,他们做中间件的参赛很少。
回头看,决赛到北京,其实有点劳民伤财,但对于南北一家亲以及两边团队的后续融合,我并不后悔。这方面我们很舍得投入,我也感谢公司,这一届比赛在组织上我也是做了很多努力,有些地方我比较独断专行。
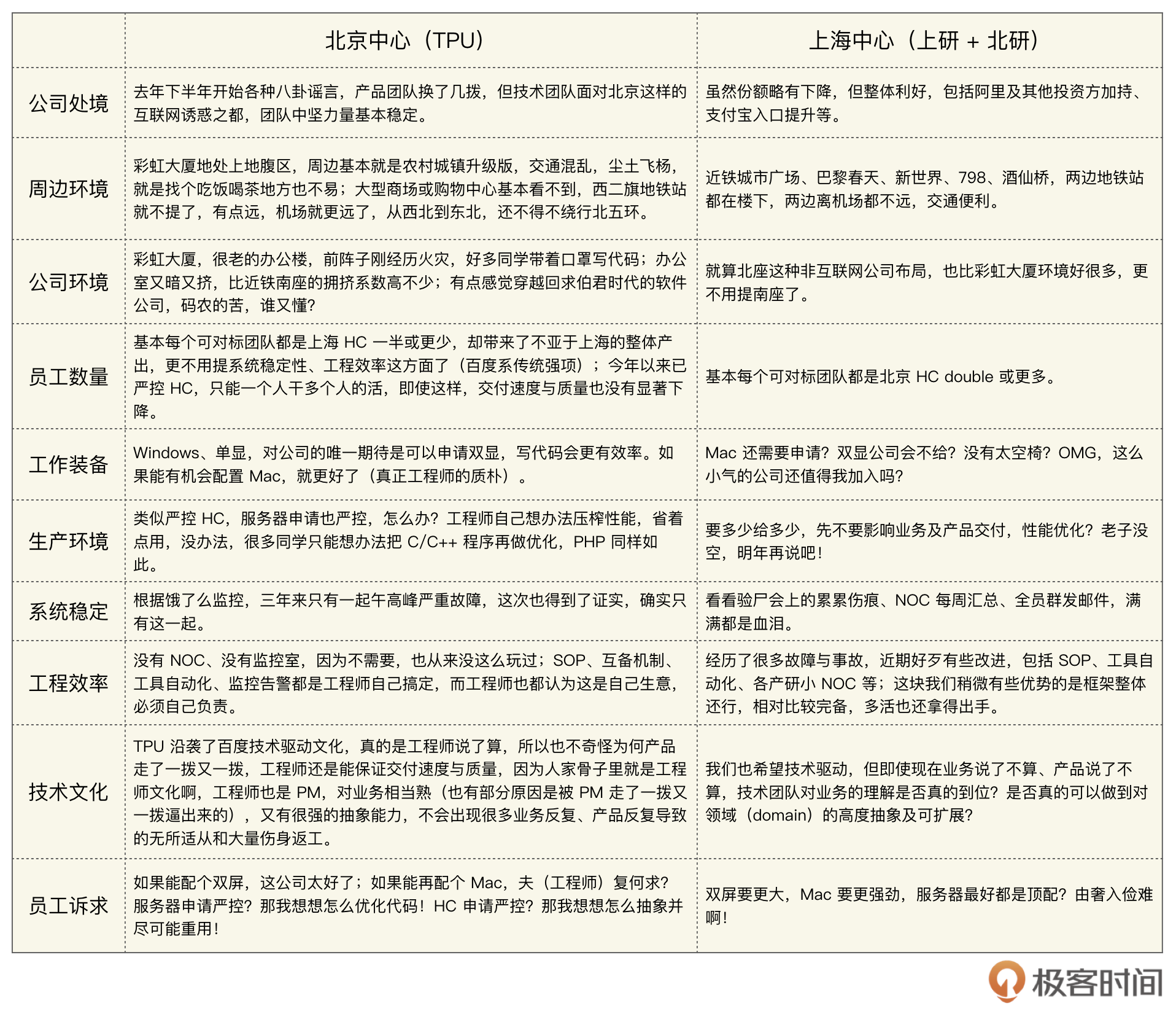
极客时间:你刚说到对两个团队的对比,还做了一张表格,都比较了什么?
张雪峰:我可以发给你,这张表里,百度外卖北京中心叫TPU,技术就是T(Technology),P(Produce)是生产,U就是是UED,它们是合在一起的,所以叫TPU。收购百度外卖前,我们有上海研发中心和北京研发中心,当时饿了么的北京研发中心在望京,由史海峰负责。

这个表格里,可能少数也有夸张成分,就是想和饿了么同学讲包容、换位思考。
极客时间:你觉得百度外卖做的还是很不错的。
张雪峰:其实针对我们外卖行业,我一度也怀疑是个伪需求,真正把伪需求这个“伪”抹掉的,就是百度外卖,因为他们开始做白领市场。
我们和美团一开始都没意识到这个,就做高校的生意,因为对于高校学生来说,培养习惯就一点:价格,但价格恰恰是商业模式双刃剑,尤其是伤害远超过它的收益,所以不能只靠价格血拼。在上海,高校周围也有一些商业区,我们去扫楼,那个商业区的楼是很难扫的,所以我们当时感觉白领市场肯定做不起来。
我们感觉白领看不上外卖,因为那时候还没有现在这么精美的包装,你现在看很多火锅外卖都很精美的,包装就值这个价。但那时候外卖都是白盒子,还被人吐槽说你们造成环境污染。所以我们跟美团就在高校硬干,你低一块钱,我少5毛钱,就血拼,没啥奇招。当然了,全国大网下的无数区域网格精细化运营,极其考验组织能力、运营能力,不是有钱就能砸出稳定市场份额。
外卖一开始做高校市场是绝对亏的,如果我们一直做高校一定死无葬身之地。百度外卖的逻辑其实蛮有道理的,我认为整个行业应该感谢百度外卖。百度外卖做白领,虽然还是亏损,但一下子找到了商业模式,因为客单价上去了。
我跟你说,开餐饮是很苦的,虽然毛利是有50%甚至60%,但是房租、人员成本都是很大开销,所以商户是比较欢迎让别人去配送,就是不要让他们自己去配送,他们想人越少越好。房租和人员成本这两个去掉,之后的毛利可能只有20%甚至15%,另外,平台还有费用,比如:佣金、物流、广告、营销等等。
其实饿了么本质上跟携程是一样的,就是抽佣,但携程客单价多高?虽然机票是薄的,但一般用携程订机票的有相当比例会用携程订酒店。度假就更高了,上万都可能。所以客单价真的是决定命运。你总要找到商业模式,要赚钱的,你可以现在亏,但不能看不到尽头的亏。
一个商业的正循环,一定是要有持续、合理的需求,确实C端用户能接受外卖,有这个需求。我自己刚开始感觉外卖可能是伪需求,所以我这人做商业大概率一败涂地。包括Mark已经是非常有商业头脑了,但是他一开始也没有铺开做白领。因为白领客单价上去,意味着补贴也要上去。一开始肯定是要砸钱,刚开始,白领砸的钱可能更多。
© 2019 - 2023 Liangliang Lee. Powered by gin and hexo-theme-book.