我们可以通过Request对象的getSession方法来获取Session,并通过Session对象来读取和写入属性值。而Session的管理是由Web容器来完成的,主要是对Session的创建和销毁,除此之外Web容器还需要将Session状态的变化通知给监听者。
当然Session管理还可以交给Spring来做,好处是与特定的Web容器解耦,Spring Session的核心原理是通过Filter拦截Servlet请求,将标准的ServletRequest包装一下,换成Spring的Request对象,这样当我们调用Request对象的getSession方法时,Spring在背后为我们创建和管理Session。
那么Tomcat的Session管理机制我们还需要了解吗?我觉得还是有必要,因为只有了解这些原理,我们才能更好的理解Spring Session,以及Spring Session为什么设计成这样。今天我们就从Session的创建、Session的清理以及Session的事件通知这几个方面来了解Tomcat的Session管理机制。
Tomcat中主要由每个Context容器内的一个Manager对象来管理Session。默认实现类为StandardManager。下面我们通过它的接口来了解一下StandardManager的功能:
public interface Manager {
public Context getContext();
public void setContext(Context context);
public SessionIdGenerator getSessionIdGenerator();
public void setSessionIdGenerator(SessionIdGenerator sessionIdGenerator);
public long getSessionCounter();
public void setSessionCounter(long sessionCounter);
public int getMaxActive();
public void setMaxActive(int maxActive);
public int getActiveSessions();
public long getExpiredSessions();
public void setExpiredSessions(long expiredSessions);
public int getRejectedSessions();
public int getSessionMaxAliveTime();
public void setSessionMaxAliveTime(int sessionMaxAliveTime);
public int getSessionAverageAliveTime();
public int getSessionCreateRate();
public int getSessionExpireRate();
public void add(Session session);
public void changeSessionId(Session session);
public void changeSessionId(Session session, String newId);
public Session createEmptySession();
public Session createSession(String sessionId);
public Session findSession(String id) throws IOException;
public Session[] findSessions();
public void load() throws ClassNotFoundException, IOException;
public void remove(Session session);
public void remove(Session session, boolean update);
public void addPropertyChangeListener(PropertyChangeListener listener)
public void removePropertyChangeListener(PropertyChangeListener listener);
public void unload() throws IOException;
public void backgroundProcess();
public boolean willAttributeDistribute(String name, Object value);
}
不出意外我们在接口中看到了添加和删除Session的方法;另外还有load和unload方法,它们的作用是分别是将Session持久化到存储介质和从存储介质加载Session。
当我们调用HttpServletRequest.getSession(true)时,这个参数true的意思是“如果当前请求还没有Session,就创建一个新的”。那Tomcat在背后为我们做了些什么呢?
HttpServletRequest是一个接口,Tomcat实现了这个接口,具体实现类是:org.apache.catalina.connector.Request。
但这并不是我们拿到的Request,Tomcat为了避免把一些实现细节暴露出来,还有基于安全上的考虑,定义了Request的包装类,叫作RequestFacade,我们可以通过代码来理解一下:
public class Request implements HttpServletRequest {}
public class RequestFacade implements HttpServletRequest {
protected Request request = null;
public HttpSession getSession(boolean create) {
return request.getSession(create);
}
}
因此我们拿到的Request类其实是RequestFacade,RequestFacade的getSession方法调用的是Request类的getSession方法,我们继续来看Session具体是如何创建的:
Context context = getContext();
if (context == null) {
return null;
}
Manager manager = context.getManager();
if (manager == null) {
return null;
}
session = manager.createSession(sessionId);
session.access();
从上面的代码可以看出,Request对象中持有Context容器对象,而Context容器持有Session管理器Manager,这样通过Context组件就能拿到Manager组件,最后由Manager组件来创建Session。
因此最后还是到了StandardManager,StandardManager的父类叫ManagerBase,这个createSession方法定义在ManagerBase中,StandardManager直接重用这个方法。
接着我们来看ManagerBase的createSession是如何实现的:
@Override
public Session createSession(String sessionId) {
//首先判断Session数量是不是到了最大值,最大Session数可以通过参数设置
if ((maxActiveSessions >= 0) &&
(getActiveSessions() >= maxActiveSessions)) {
rejectedSessions++;
throw new TooManyActiveSessionsException(
sm.getString("managerBase.createSession.ise"),
maxActiveSessions);
}
// 重用或者创建一个新的Session对象,请注意在Tomcat中就是StandardSession
// 它是HttpSession的具体实现类,而HttpSession是Servlet规范中定义的接口
Session session = createEmptySession();
// 初始化新Session的值
session.setNew(true);
session.setValid(true);
session.setCreationTime(System.currentTimeMillis());
session.setMaxInactiveInterval(getContext().getSessionTimeout() * 60);
String id = sessionId;
if (id == null) {
id = generateSessionId();
}
session.setId(id);// 这里会将Session添加到ConcurrentHashMap中
sessionCounter++;
//将创建时间添加到LinkedList中,并且把最先添加的时间移除
//主要还是方便清理过期Session
SessionTiming timing = new SessionTiming(session.getCreationTime(), 0);
synchronized (sessionCreationTiming) {
sessionCreationTiming.add(timing);
sessionCreationTiming.poll();
}
return session
}
到此我们明白了Session是如何创建出来的,创建出来后Session会被保存到一个ConcurrentHashMap中:
protected Map<String, Session> sessions = new ConcurrentHashMap<>();
请注意Session的具体实现类是StandardSession,StandardSession同时实现了javax.servlet.http.HttpSession和org.apache.catalina.Session接口,并且对程序员暴露的是StandardSessionFacade外观类,保证了StandardSession的安全,避免了程序员调用其内部方法进行不当操作。StandardSession的核心成员变量如下:
public class StandardSession implements HttpSession, Session, Serializable {
protected ConcurrentMap<String, Object> attributes = new ConcurrentHashMap<>();
protected long creationTime = 0L;
protected transient volatile boolean expiring = false;
protected transient StandardSessionFacade facade = null;
protected String id = null;
protected volatile long lastAccessedTime = creationTime;
protected transient ArrayList<SessionListener> listeners = new ArrayList<>();
protected transient Manager manager = null;
protected volatile int maxInactiveInterval = -1;
protected volatile boolean isNew = false;
protected volatile boolean isValid = false;
protected transient Map<String, Object> notes = new Hashtable<>();
protected transient Principal principal = null;
}
我们再来看看Tomcat是如何清理过期的Session。在Tomcat热加载和热部署的文章里,我讲到容器组件会开启一个ContainerBackgroundProcessor后台线程,调用自己以及子容器的backgroundProcess进行一些后台逻辑的处理,和Lifecycle一样,这个动作也是具有传递性的,也就是说子容器还会把这个动作传递给自己的子容器。你可以参考下图来理解这个过程。

其中父容器会遍历所有的子容器并调用其backgroundProcess方法,而StandardContext重写了该方法,它会调用StandardManager的backgroundProcess进而完成Session的清理工作,下面是StandardManager的backgroundProcess方法的代码:
public void backgroundProcess() {
// processExpiresFrequency 默认值为6,而backgroundProcess默认每隔10s调用一次,也就是说除了任务执行的耗时,每隔 60s 执行一次
count = (count + 1) % processExpiresFrequency;
if (count == 0) // 默认每隔 60s 执行一次 Session 清理
processExpires();
}
/**
* 单线程处理,不存在线程安全问题
*/
public void processExpires() {
// 获取所有的 Session
Session sessions[] = findSessions();
int expireHere = 0 ;
for (int i = 0; i < sessions.length; i++) {
// Session 的过期是在isValid()方法里处理的
if (sessions[i]!=null && !sessions[i].isValid()) {
expireHere++;
}
}
}
backgroundProcess由Tomcat后台线程调用,默认是每隔10秒调用一次,但是Session的清理动作不能太频繁,因为需要遍历Session列表,会耗费CPU资源,所以在backgroundProcess方法中做了取模处理,backgroundProcess调用6次,才执行一次Session清理,也就是说Session清理每60秒执行一次。
按照Servlet规范,在Session的生命周期过程中,要将事件通知监听者,Servlet规范定义了Session的监听器接口:
public interface HttpSessionListener extends EventListener {
//Session创建时调用
public default void sessionCreated(HttpSessionEvent se) {
}
//Session销毁时调用
public default void sessionDestroyed(HttpSessionEvent se) {
}
}
注意到这两个方法的参数都是HttpSessionEvent,所以Tomcat需要先创建HttpSessionEvent对象,然后遍历Context内部的LifecycleListener,并且判断是否为HttpSessionListener实例,如果是的话则调用HttpSessionListener的sessionCreated方法进行事件通知。这些事情都是在Session的setId方法中完成的:
session.setId(id);
@Override
public void setId(String id, boolean notify) {
//如果这个id已经存在,先从Manager中删除
if ((this.id != null) && (manager != null))
manager.remove(this);
this.id = id;
//添加新的Session
if (manager != null)
manager.add(this);
//这里面完成了HttpSessionListener事件通知
if (notify) {
tellNew();
}
}
从代码我们看到setId方法调用了tellNew方法,那tellNew又是如何实现的呢?
public void tellNew() {
// 通知org.apache.catalina.SessionListener
fireSessionEvent(Session.SESSION_CREATED_EVENT, null);
// 获取Context内部的LifecycleListener并判断是否为HttpSessionListener
Context context = manager.getContext();
Object listeners[] = context.getApplicationLifecycleListeners();
if (listeners != null && listeners.length > 0) {
//创建HttpSessionEvent
HttpSessionEvent event = new HttpSessionEvent(getSession());
for (int i = 0; i < listeners.length; i++) {
//判断是否是HttpSessionListener
if (!(listeners[i] instanceof HttpSessionListener))
continue;
HttpSessionListener listener = (HttpSessionListener) listeners[i];
//注意这是容器内部事件
context.fireContainerEvent("beforeSessionCreated", listener);
//触发Session Created 事件
listener.sessionCreated(event);
//注意这也是容器内部事件
context.fireContainerEvent("afterSessionCreated", listener);
}
}
}
上面代码的逻辑是,先通过StandardContext将HttpSessionListener类型的Listener取出,然后依次调用它们的sessionCreated方法。
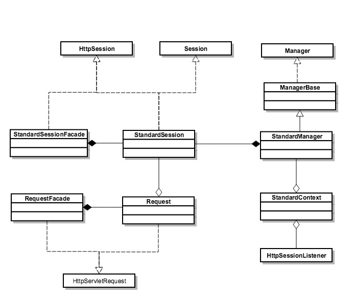
今天我们从Request谈到了Session的创建、销毁和事件通知,里面涉及不少相关的类,下面我画了一张图帮你理解和消化一下这些类的关系:

Servlet规范中定义了HttpServletRequest和HttpSession接口,Tomcat实现了这些接口,但具体实现细节并没有暴露给开发者,因此定义了两个包装类,RequestFacade和StandardSessionFacade。
Tomcat是通过Manager来管理Session的,默认实现是StandardManager。StandardContext持有StandardManager的实例,并存放了HttpSessionListener集合,Session在创建和销毁时,会通知监听器。
TCP连接的过期时间和Session的过期时间有什么区别?
不知道今天的内容你消化得如何?如果还有疑问,请大胆的在留言区提问,也欢迎你把你的课后思考和心得记录下来,与我和其他同学一起讨论。如果你觉得今天有所收获,欢迎你把它分享给你的朋友。
© 2019 - 2023 Liangliang Lee. Powered by gin and hexo-theme-book.