因收到Google相关通知,网站将会择期关闭。相关通知内容

22 瞧一瞧Linux:伙伴系统如何分配内存?

你好,我是LMOS。

前面我们实现了Cosmos的内存管理组件,相信你对计算机内存管理已经有了相当深刻的认识和见解。那么,像Linux这样的成熟操作系统,又是怎样实现内存管理的呢?

这就要说到Linux系统中,用来管理物理内存页面的伙伴系统,以及负责分配比页更小的内存对象的SLAB分配器了。

我会通过两节课给你理清这两种内存管理技术,这节课我们先来说说伙伴系统,下节课再讲SLAB。只要你紧跟我的思路,再加上前面的学习,真正理解这两种技术也并不难。

伙伴系统

伙伴系统源于Sun公司的Solaris操作系统,是Solaris操作系统上极为优秀的物理内存页面管理算法。

但是,好东西总是容易被别人窃取或者效仿,伙伴系统也成了Linux的物理内存管理算法。由于Linux的开放和非赢利,这自然无可厚非,这不得不让我们想起了鲁迅《孔乙己》中的:“窃书不算偷”。

那Linux上伙伴系统算法是怎样实现的呢?我们不妨从一些重要的数据结构开始入手。

怎样表示一个页

Linux也是使用分页机制管理物理内存的,即Linux把物理内存分成4KB大小的页面进行管理。那Linux用了一个什么样的数据结构,表示一个页呢?

早期Linux使用了位图,后来使用了字节数组,但是现在Linux定义了一个page结构体来表示一个页,代码如下所示。

struct page {
    //page结构体的标志,它决定页面是什么状态
    unsigned long flags;
    union {
        struct {
            //挂载上级结构的链表
            struct list_head lru;
            //用于文件系统,address_space结构描述上文件占用了哪些内存页面
            struct address_space *mapping;
            pgoff_t index;  
            unsigned long private;
        };
        //DMA设备的地址
        struct {
            dma_addr_t dma_addr;
        };
        //当页面用于内存对象时指向相关的数据结构 
        struct {   
            union {
                struct list_head slab_list;
                struct {  
                    struct page *next;
#ifdef CONFIG_64BIT
                    int pages; 
                    int pobjects;
#else
                    short int pages;
                    short int pobjects;
#endif
                };
            };
            //指向管理SLAB的结构kmem_cache
            struct kmem_cache *slab_cache;
            //指向SLAB的第一个对象
            void *freelist;   
            union {
                void *s_mem;  
                unsigned long counters;   
                struct {            
                    unsigned inuse:16;
                    unsigned objects:15;
                    unsigned frozen:1;
                };
            };
        };
        //用于页表映射相关的字段
        struct {
            unsigned long _pt_pad_1;   
            pgtable_t pmd_huge_pte; 
            unsigned long _pt_pad_2;
            union {
                struct mm_struct *pt_mm;
                atomic_t pt_frag_refcount;
            };
            //自旋锁
#if ALLOC_SPLIT_PTLOCKS
            spinlock_t *ptl;
#else
            spinlock_t ptl;
#endif
        };
        //用于设备映射
        struct {
            struct dev_pagemap *pgmap;
            void *zone_device_data;
        };
        struct rcu_head rcu_head;
    };
    //页面引用计数
    atomic_t _refcount;

#ifdef LAST_CPUPID_NOT_IN_PAGE_FLAGS
    int _last_cpupid;
#endif
} _struct_page_alignment;

这个page结构看上去非常巨大,信息量很多,但其实它占用的内存很少,根据Linux内核配置选项不同,占用20~40个字节空间。page结构大量使用了C语言union联合体定义结构字段,这个联合体的大小,要根据它里面占用内存最大的变量来决定。

不难猜出,使用过程中,page结构正是通过flags表示它处于哪种状态,根据不同的状态来使用union联合体的变量表示的数据信息。如果page处于空闲状态,它就会使用union联合体中的lru字段,挂载到对应空闲链表中。

一“页”障目,不见泰山,这里我们不需要了解page结构的所有细节,我们只需要知道Linux内核中,一个page结构表示一个物理内存页面就行了。

怎样表示一个区

Linux内核中也有区的逻辑概念,因为硬件的限制,Linux内核不能对所有的物理内存页统一对待,所以就把属性相同物理内存页面,归结到了一个区中。

不同硬件平台,区的划分也不一样。比如在32位的x86平台中,一些使用DMA的设备只能访问0~16MB的物理空间,因此将0~16MB划分为DMA区。

高内存区则适用于要访问的物理地址空间大于虚拟地址空间,Linux内核不能建立直接映射的情况。除开这两个内存区,物理内存中剩余的页面就划分到常规内存区了。有的平台没有DMA区,64位的x86平台则没有高内存区。

在Linux里可以查看自己机器上的内存区,指令如下图所示。

Linux内核用zone数据结构表示一个区,代码如下所示。

enum migratetype {
    MIGRATE_UNMOVABLE, //不能移动的
    MIGRATE_MOVABLE,   //可移动和
    MIGRATE_RECLAIMABLE,
    MIGRATE_PCPTYPES,  //属于pcp list的
    MIGRATE_HIGHATOMIC = MIGRATE_PCPTYPES,
#ifdef CONFIG_CMA
    MIGRATE_CMA,   //属于CMA区的
#endif
#ifdef CONFIG_MEMORY_ISOLATION
    MIGRATE_ISOLATE,   
#endif
    MIGRATE_TYPES
};
//页面空闲链表头
struct free_area {
    struct list_head    free_list[MIGRATE_TYPES];
    unsigned long       nr_free;
};

struct zone {
    unsigned long _watermark[NR_WMARK];
    unsigned long watermark_boost;
    //预留的内存页面数
    unsigned long nr_reserved_highatomic;
    //内存区属于哪个内存节点 
#ifdef CONFIG_NUMA
    int node;
#endif
    struct pglist_data  *zone_pgdat;
    //内存区开始的page结构数组的开始下标 
    unsigned long       zone_start_pfn;
    
    atomic_long_t       managed_pages;
    //内存区总的页面数
    unsigned long       spanned_pages;
    //内存区存在的页面数
    unsigned long       present_pages;
    //内存区名字
    const char      *name;
    //挂载页面page结构的链表
    struct free_area    free_area[MAX_ORDER];
    //内存区的标志
    unsigned long       flags;
    /*保护free_area的自旋锁*/
    spinlock_t      lock;
};

为了节约你的时间,我只列出了需要我们关注的字段。其中_watermark表示内存页面总量的水位线有min, low, high三种状态,可以作为启动内存页面回收的判断标准。spanned_pages是该内存区总的页面数。

为什么要有个present_pages字段表示页面真正存在呢?那是因为一些内存区中存在内存空洞,空洞对应的page结构不能用。你可以做个对比,我们的Cosmos不会对内存空洞建立msadsc_t,避免浪费内存。

在zone结构中我们真正要关注的是free_area结构的数组,这个数组就是用于实现伙伴系统的。其中MAX_ORDER的值默认为11,分别表示挂载地址连续的page结构数目为1,2,4,8,16,32……最大为1024。

而free_area结构中又是一个list_head链表数组,该数组将具有相同迁移类型的page结构尽可能地分组,有的页面可以迁移,有的不可以迁移,同一类型的所有相同order的page结构,就构成了一组page结构块。

分配的时候,会先按请求的migratetype从对应的page结构块中寻找,如果不成功,才会从其他migratetype的page结构块中分配。这样做是为了让内存页迁移更加高效,可以有效降低内存碎片。

zone结构中还有一个指针,指向pglist_data结构,这个结构也很重要,下面我们一起去研究它。

怎样表示一个内存节点

在了解Linux内存节点数据结构之前,我们先要了解NUMA

在很多服务器和大型计算机上,如果物理内存是分布式的,由多个计算节点组成,那么每个CPU核都会有自己的本地内存,CPU在访问它的本地内存的时候就比较快,访问其他CPU核内存的时候就比较慢,这种体系结构被称为Non-Uniform Memory Access(NUMA)。

逻辑如下图所示。

Linux对NUMA进行了抽象,它可以将一整块连续物理内存的划分成几个内存节点,也可以把不是连续的物理内存当成真正的NUMA。

那么Linux使用什么数据结构表示一个内存节点呢?请看代码,如下所示。

enum {
    ZONELIST_FALLBACK,
#ifdef CONFIG_NUMA
    ZONELIST_NOFALLBACK,
#endif
    MAX_ZONELISTS
};
struct zoneref {
    struct zone *zone;//内存区指针
    int zone_idx;     //内存区对应的索引
};
struct zonelist {
    struct zoneref _zonerefs[MAX_ZONES_PER_ZONELIST + 1];
};
//zone枚举类型 从0开始
enum zone_type {
#ifdef CONFIG_ZONE_DMA
    ZONE_DMA,
#endif
#ifdef CONFIG_ZONE_DMA32
    ZONE_DMA32,
#endif
    ZONE_NORMAL,
#ifdef CONFIG_HIGHMEM
    ZONE_HIGHMEM,
#endif
    ZONE_MOVABLE,
#ifdef CONFIG_ZONE_DEVICE
    ZONE_DEVICE,
#endif
    __MAX_NR_ZONES

};
//定义MAX_NR_ZONES为__MAX_NR_ZONES 最大为6
DEFINE(MAX_NR_ZONES, __MAX_NR_ZONES);
//内存节点
typedef struct pglist_data {
    //定一个内存区数组,最大为6个zone元素
    struct zone node_zones[MAX_NR_ZONES];
    //两个zonelist,一个是指向本节点的的内存区,另一个指向由本节点分配不到内存时可选的备用内存区。
    struct zonelist node_zonelists[MAX_ZONELISTS];
    //本节点有多少个内存区
    int nr_zones; 
    //本节点开始的page索引号
    unsigned long node_start_pfn;
    //本节点有多少个可用的页面 
    unsigned long node_present_pages;
    //本节点有多少个可用的页面包含内存空洞 
    unsigned long node_spanned_pages;
    //节点id
    int node_id;
    //交换内存页面相关的字段
    wait_queue_head_t kswapd_wait;
    wait_queue_head_t pfmemalloc_wait;
    struct task_struct *kswapd; 
    //本节点保留的内存页面
    unsigned long       totalreserve_pages;
    //自旋锁
    spinlock_t      lru_lock;
} pg_data_t;

可以发现,pglist_data结构中包含了zonelist数组。第一个zonelist类型的元素指向本节点内的zone数组,第二个zonelist类型的元素指向其它节点的zone数组,而一个zone结构中的free_area数组中又挂载着page结构。

这样在本节点中分配不到内存页面的时候,就会到其它节点中分配内存页面。当计算机不是NUMA时,这时Linux就只创建一个节点。

数据结构之间的关系

现在,我们已经了解了pglist_data、zonelist、zone、page这些数据结构的核心内容。

有了这些必要的知识积累,我再带你从宏观上梳理一下这些结构的关系,只有搞清楚了它们之间的关系,你才能清楚伙伴系统的核心算法的实现。

根据前面的描述,我们来画张图就清晰了。

我相信你看了这张图,再结合上节课 Cosmos的物理内存管理器的内容,Linux的伙伴系统算法,你就已经心中有数了。下面,我们去看看何为伙伴。

何为伙伴

我们一直在说伙伴系统,但是我们还不清楚何为伙伴?

在我们现实世界中,伙伴就是好朋友,而在Linux物理内存页面管理中,连续且相同大小的pages就可以表示成伙伴。

比如,第0个page和第1个page是伙伴,但是和第2个page不是伙伴,第2个page和第3个page是伙伴。同时,第0个page和第1个page连续起来作为一个整体pages,这和第2个page和第3个page连续起来作为一个整体pages,它们又是伙伴,依次类推。

我们还是来画幅图吧,如下所示。

上图中,首先最小的page(0,1)是伙伴,page(2,3)是伙伴,page(4,5)是伙伴,page(6,7)是伙伴,然后A与B是伙伴,C与D是伙伴,最后E与F是伙伴。有了图解,你是不是瞬间明白伙伴系统的伙伴了呢?

分配页面

下面,我们开始研究Linux下怎样分配物理内存页面,看过前面的数据结构和它们之间的关系,分配物理内存页面的过程很好推理:首先要找到内存节点,接着找到内存区,然后合适的空闲链表,最后在其中找到页的page结构,完成物理内存页面的分配。

通过接口找到内存节点

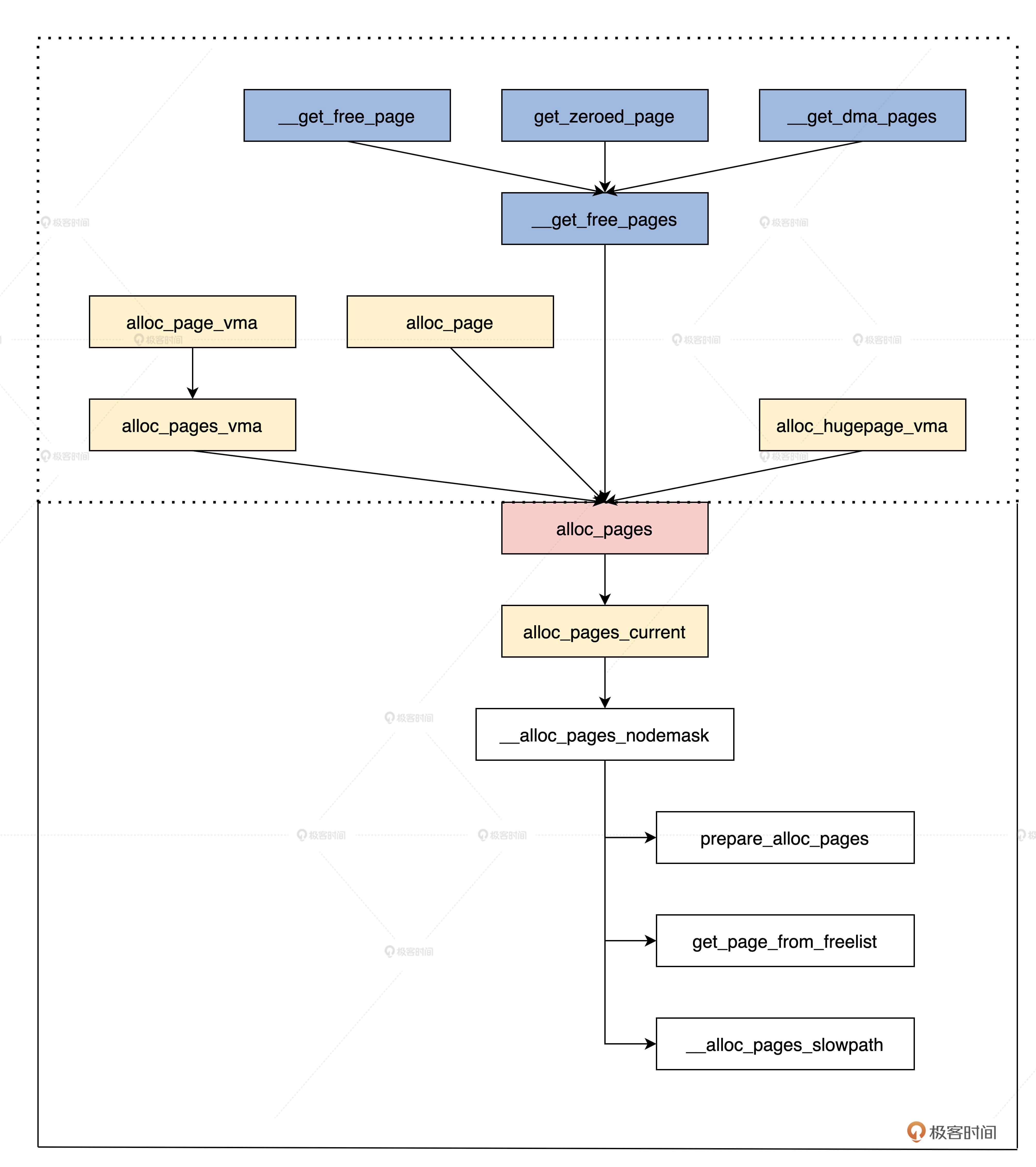
我们先来了解一下分配内存页面的接口,我用一幅图来表示接口以及它们调用关系。我相信图解是理解接口函数的最佳方式,如下所示。

上图中,虚线框中为接口函数,下面则是分配内存页面的核心实现,所有的接口函数都会调用到alloc_pages函数,而这个函数最终会调用__alloc_pages_nodemask函数完成内存页面的分配。

下面我们来看看alloc_pages函数的形式,代码如下。

struct page *alloc_pages_current(gfp_t gfp, unsigned order)
{
    struct mempolicy *pol = &default_policy;
    struct page *page;
    if (!in_interrupt() && !(gfp & __GFP_THISNODE))
        pol = get_task_policy(current);
    if (pol->mode == MPOL_INTERLEAVE)
        page = alloc_page_interleave(gfp, order, interleave_nodes(pol));
    else
        page = __alloc_pages_nodemask(gfp, order,
                policy_node(gfp, pol, numa_node_id()),
                policy_nodemask(gfp, pol));

    return page;
}

static inline struct page * alloc_pages(gfp_t gfp_mask, unsigned int order)
{
    return alloc_pages_current(gfp_mask, order);
}

我们这里不需要关注alloc_pages_current函数的其它细节,只要知道它最终要调用__alloc_pages_nodemask函数,而且我们还要搞清楚它的参数,order很好理解,它表示请求分配2的order次方个页面,重点是gfp_t类型的gfp_mask

gfp_mask的类型和取值如下所示。

typedef unsigned int __bitwise gfp_t;
#define ___GFP_DMA      0x01u
#define ___GFP_HIGHMEM      0x02u
#define ___GFP_DMA32        0x04u
#define ___GFP_MOVABLE      0x08u
#define ___GFP_RECLAIMABLE  0x10u
#define ___GFP_HIGH     0x20u
#define ___GFP_IO       0x40u
#define ___GFP_FS       0x80u
#define ___GFP_ZERO     0x100u
#define ___GFP_ATOMIC       0x200u
#define ___GFP_DIRECT_RECLAIM   0x400u
#define ___GFP_KSWAPD_RECLAIM   0x800u
#define ___GFP_WRITE        0x1000u
#define ___GFP_NOWARN       0x2000u
#define ___GFP_RETRY_MAYFAIL    0x4000u
#define ___GFP_NOFAIL       0x8000u
#define ___GFP_NORETRY      0x10000u
#define ___GFP_MEMALLOC     0x20000u
#define ___GFP_COMP     0x40000u
#define ___GFP_NOMEMALLOC   0x80000u
#define ___GFP_HARDWALL     0x100000u
#define ___GFP_THISNODE     0x200000u
#define ___GFP_ACCOUNT      0x400000u
//需要原子分配内存不得让请求者进入睡眠
#define GFP_ATOMIC  (__GFP_HIGH|__GFP_ATOMIC|__GFP_KSWAPD_RECLAIM)
//分配用于内核自己使用的内存,可以有IO和文件系统相关的操作
#define GFP_KERNEL  (__GFP_RECLAIM | __GFP_IO | __GFP_FS)
#define GFP_KERNEL_ACCOUNT (GFP_KERNEL | __GFP_ACCOUNT)
//分配内存不能睡眠,不能有I/O和文件系统相关的操作
#define GFP_NOWAIT  (__GFP_KSWAPD_RECLAIM)
#define GFP_NOIO    (__GFP_RECLAIM)
#define GFP_NOFS    (__GFP_RECLAIM | __GFP_IO)
//分配用于用户进程的内存
#define GFP_USER    (__GFP_RECLAIM | __GFP_IO | __GFP_FS | __GFP_HARDWALL)
//用于DMA设备的内存
#define GFP_DMA     __GFP_DMA
#define GFP_DMA32   __GFP_DMA32
//把高端内存区的内存分配给用户进程
#define GFP_HIGHUSER    (GFP_USER | __GFP_HIGHMEM)
#define GFP_HIGHUSER_MOVABLE    (GFP_HIGHUSER | __GFP_MOVABLE)
#define GFP_TRANSHUGE_LIGHT ((GFP_HIGHUSER_MOVABLE | __GFP_COMP | \__GFP_NOMEMALLOC | __GFP_NOWARN) & ~__GFP_RECLAIM)
#define GFP_TRANSHUGE   (GFP_TRANSHUGE_LIGHT | __GFP_DIRECT_RECLAIM)

不难发现,gfp_t 类型就是int类型,用其中位的状态表示请求分配不同的内存区的内存页面,以及分配内存页面的不同方式。

开始分配

前面我们已经搞清楚了,内存页面分配接口的参数。下面我们进入分配内存页面的主要函数,这个__alloc_pages_nodemask函数主要干了三件事。

1.准备分配页面的参数;- 2.进入快速分配路径;- 3.若快速分配路径没有分配到页面,就进入慢速分配路径。

让我们来看看它的代码实现。

struct page *__alloc_pages_nodemask(gfp_t gfp_mask, unsigned int order, int preferred_nid,  nodemask_t *nodemask)
{
    struct page *page;
    unsigned int alloc_flags = ALLOC_WMARK_LOW;
    gfp_t alloc_mask;
    struct alloc_context ac = { };
    //分配页面的order大于等于最大的order直接返回NULL
    if (unlikely(order >= MAX_ORDER)) {
        WARN_ON_ONCE(!(gfp_mask & __GFP_NOWARN));
        return NULL;
    }
    gfp_mask &= gfp_allowed_mask;
    alloc_mask = gfp_mask;
    //准备分配页面的参数放在ac变量中
    if (!prepare_alloc_pages(gfp_mask, order, preferred_nid, nodemask, &ac, &alloc_mask, &alloc_flags))
        return NULL;
    alloc_flags |= alloc_flags_nofragment(ac.preferred_zoneref->zone, gfp_mask);
    //进入快速分配路径
    page = get_page_from_freelist(alloc_mask, order, alloc_flags, &ac);
    if (likely(page))
        goto out;
    alloc_mask = current_gfp_context(gfp_mask);
    ac.spread_dirty_pages = false;
    ac.nodemask = nodemask;
    //进入慢速分配路径
    page = __alloc_pages_slowpath(alloc_mask, order, &ac);
out:
    return page;
}

准备分配页面的参数

我想你在__alloc_pages_nodemask函数中,一定看到了一个变量ac是alloc_context类型的,顾名思义,分配参数就保存在了ac这个分配上下文的变量中。

prepare_alloc_pages函数根据传递进来的参数,还会对ac变量做进一步处理,代码如下。

struct alloc_context {
    struct zonelist *zonelist;
    nodemask_t *nodemask;
    struct zoneref *preferred_zoneref;
    int migratetype;
    enum zone_type highest_zoneidx;
    bool spread_dirty_pages;
};

static inline bool prepare_alloc_pages(gfp_t gfp_mask, unsigned int order,
        int preferred_nid, nodemask_t *nodemask,
        struct alloc_context *ac, gfp_t *alloc_mask,
        unsigned int *alloc_flags)
{
    //从哪个内存区分配内存
    ac->highest_zoneidx = gfp_zone(gfp_mask);
    //根据节点id计算出zone的指针
    ac->zonelist = node_zonelist(preferred_nid, gfp_mask);
    ac->nodemask = nodemask;
    //计算出free_area中的migratetype值,比如如分配的掩码为GFP_KERNEL,那么其类型为MIGRATE_UNMOVABLE;
    ac->migratetype = gfp_migratetype(gfp_mask);
    //处理CMA相关的分配选项
    *alloc_flags = current_alloc_flags(gfp_mask, *alloc_flags);
    ac->spread_dirty_pages = (gfp_mask & __GFP_WRITE);
    //搜索nodemask表示的节点中可用的zone保存在preferred_zoneref
    ac->preferred_zoneref = first_zones_zonelist(ac->zonelist,
                    ac->highest_zoneidx, ac->nodemask);
    return true;
}

可以看到,prepare_alloc_pages函数根据传递进入的参数,就能找出要分配内存区、候选内存区以及内存区中空闲链表的migratetype类型。它把这些全部收集到ac结构中,只要它返回true,就说明分配内存页面的参数已经准备好了。

Plan A:快速分配路径

为了优化内存页面的分配性能,在一定情况下可以进入快速分配路径,请注意快速分配路径不会处理内存页面合并和回收。我们一起来看看代码,如下所示。

static struct page *
get_page_from_freelist(gfp_t gfp_mask, unsigned int order, int alloc_flags,
                        const struct alloc_context *ac)
{
    struct zoneref *z;
    struct zone *zone;
    struct pglist_data *last_pgdat_dirty_limit = NULL;
    bool no_fallback;
retry:
    no_fallback = alloc_flags & ALLOC_NOFRAGMENT;
    z = ac->preferred_zoneref;
    //遍历ac->preferred_zoneref中每个内存区
    for_next_zone_zonelist_nodemask(zone, z, ac->highest_zoneidx,
                    ac->nodemask) {
        struct page *page;
        unsigned long mark;
        //查看内存水位线
        mark = wmark_pages(zone, alloc_flags & ALLOC_WMARK_MASK);
        //检查内存区中空闲内存是否在水印之上
        if (!zone_watermark_fast(zone, order, mark,
                       ac->highest_zoneidx, alloc_flags,
                       gfp_mask)) {
            int ret;
            //当前内存区的内存结点需要做内存回收吗
            ret = node_reclaim(zone->zone_pgdat, gfp_mask, order);
            switch (ret) {
            //快速分配路径不处理页面回收的问题
            case NODE_RECLAIM_NOSCAN:
                continue;
            case NODE_RECLAIM_FULL:
                continue;
            default:
                //根据分配的order数量判断内存区的水位线是否满足要求
                if (zone_watermark_ok(zone, order, mark,
                    ac->highest_zoneidx, alloc_flags))
                    //如果可以可就从这个内存区开始分配
                    goto try_this_zone;
                continue;
            }
        }

try_this_zone:
        //真正分配内存页面
        page = rmqueue(ac->preferred_zoneref->zone, zone, order,
                gfp_mask, alloc_flags, ac->migratetype);
        if (page) {
	        //清除一些标志或者设置联合页等等
            prep_new_page(page, order, gfp_mask, alloc_flags);
            return page;
        }
    }
    if (no_fallback) {
        alloc_flags &= ~ALLOC_NOFRAGMENT;
        goto retry;
    }
    return NULL;
}

上述这段代码中,我删除了一部分非核心代码,如果你有兴趣深入了解请看这里。这个函数的逻辑就是遍历所有的候选内存区,然后针对每个内存区检查水位线,是不是执行内存回收机制,当一切检查通过之后,就开始调用rmqueue函数执行内存页面分配。

Plan B:慢速分配路径

当快速分配路径没有分配到页面的时候,就会进入慢速分配路径。跟快速路径相比,慢速路径最主要的不同是它会执行页面回收,回收页面之后会进行多次重复分配,直到最后分配到内存页面,或者分配失败,具体代码如下。

static inline struct page *
__alloc_pages_slowpath(gfp_t gfp_mask, unsigned int order,
                        struct alloc_context *ac)
{
    bool can_direct_reclaim = gfp_mask & __GFP_DIRECT_RECLAIM;
    const bool costly_order = order > PAGE_ALLOC_COSTLY_ORDER;
    struct page *page = NULL;
    unsigned int alloc_flags;
    unsigned long did_some_progress;
    enum compact_priority compact_priority;
    enum compact_result compact_result;
    int compaction_retries;
    int no_progress_loops;
    unsigned int cpuset_mems_cookie;
    int reserve_flags;

retry:
    //唤醒所有交换内存的线程
    if (alloc_flags & ALLOC_KSWAPD)
        wake_all_kswapds(order, gfp_mask, ac);
    //依然调用快速分配路径入口函数尝试分配内存页面
     page = get_page_from_freelist(gfp_mask, order, alloc_flags, ac);
    if (page)
        goto got_pg;

    //尝试直接回收内存并且再分配内存页面    
    page = __alloc_pages_direct_reclaim(gfp_mask, order, alloc_flags, ac,
                            &did_some_progress);
    if (page)
        goto got_pg;

    //尝试直接压缩内存并且再分配内存页面
    page = __alloc_pages_direct_compact(gfp_mask, order, alloc_flags, ac,
                    compact_priority, &compact_result);
    if (page)
        goto got_pg;
    //检查对于给定的分配请求,重试回收是否有意义
    if (should_reclaim_retry(gfp_mask, order, ac, alloc_flags,
                 did_some_progress > 0, &no_progress_loops))
        goto retry;
    //检查对于给定的分配请求,重试压缩是否有意义
    if (did_some_progress > 0 &&
            should_compact_retry(ac, order, alloc_flags,
                compact_result, &compact_priority,
                &compaction_retries))
        goto retry;
    //回收、压缩内存已经失败了,开始尝试杀死进程,回收内存页面 
    page = __alloc_pages_may_oom(gfp_mask, order, ac, &did_some_progress);
    if (page)
        goto got_pg;
got_pg:
    return page;
}

上述代码中,依然会调用快速分配路径入口函数进行分配,不过到这里大概率会分配失败,如果能成功分配,也就不会进入到__alloc_pages_slowpath函数中。

__alloc_pages_slowpath函数一开始会唤醒所有用于内存交换回收的线程get_page_from_freelist函数分配失败了就会进行内存回收,内存回收主要是释放一些文件占用的内存页面。如果内存回收不行,就会就进入到内存压缩环节。

这里有一个常见的误区你要留意,内存压缩不是指压缩内存中的数据,而是指移动内存页面,进行内存碎片整理腾出更大的连续的内存空间。如果内存碎片整理了,还是不能成功分配内存,就要杀死进程以便释放更多内存页面了。

因为回收内存的机制不是重点,我们主要关注的是伙伴系统的实现,这里你只要明白它们工作流程就好了。

如何分配内存页面

无论快速分配路径还是慢速分配路径,最终执行内存页面分配动作的始终是get_page_from_freelist函数,更准确地说,实际完成分配任务的是rmqueue函数

我们弄懂了这个函数,才能真正搞清楚伙伴系统的核心原理,后面这段是它的代码。

static inline struct page *rmqueue(struct zone *preferred_zone,
            struct zone *zone, unsigned int order,
            gfp_t gfp_flags, unsigned int alloc_flags,
            int migratetype)
{
    unsigned long flags;
    struct page *page;
    if (likely(order == 0)) {
        if (!IS_ENABLED(CONFIG_CMA) || alloc_flags & ALLOC_CMA ||
                migratetype != MIGRATE_MOVABLE) {
    //如果order等于0,就说明是分配一个页面,说就从pcplist中分配
            page = rmqueue_pcplist(preferred_zone, zone, gfp_flags,
                    migratetype, alloc_flags);
            goto out;
        }
    }
    //加锁并关中断 
    spin_lock_irqsave(&zone->lock, flags);
    do {
        page = NULL;
        if (order > 0 && alloc_flags & ALLOC_HARDER) {
        //从free_area中分配
            page = __rmqueue_smallest(zone, order, MIGRATE_HIGHATOMIC);
        }
        if (!page)
        //它最后也是调用__rmqueue_smallest函数
            page = __rmqueue(zone, order, migratetype, alloc_flags);
    } while (page && check_new_pages(page, order));
    spin_unlock(&zone->lock);
    zone_statistics(preferred_zone, zone);
    local_irq_restore(flags);
out:
    return page;
}

这段代码中,我们只需要关注两个函数rmqueue_pcplist和__rmqueue_smallest,这是分配内存页面的核心函数。

先来看看rmqueue_pcplist函数,在请求分配一个页面的时候,就是用它从pcplist中分配页面的。所谓的pcp是指,每个CPU都有一个内存页面高速缓冲,由数据结构per_cpu_pageset描述,包含在内存区中。

在Linux内核中,系统会经常请求和释放单个页面。如果针对每个CPU,都建立出预先分配了单个内存页面的链表,用于满足本地CPU发出的单一内存请求,就能提升系统的性能,代码如下所示。

struct per_cpu_pages {
    int count;      //列表中的页面数
    int high;       //页面数高于水位线,需要清空
    int batch;      //从伙伴系统增加/删除的块数
    //页面列表,每个迁移类型一个。
    struct list_head lists[MIGRATE_PCPTYPES];
};
struct per_cpu_pageset {
    struct per_cpu_pages pcp;
#ifdef CONFIG_NUMA
    s8 expire;
    u16 vm_numa_stat_diff[NR_VM_NUMA_STAT_ITEMS];
#endif
#ifdef CONFIG_SMP
    s8 stat_threshold;
    s8 vm_stat_diff[NR_VM_ZONE_STAT_ITEMS];
#endif
};
static struct page *__rmqueue_pcplist(struct zone *zone, int migratetype,unsigned int alloc_flags,struct per_cpu_pages *pcp,
            struct list_head *list)
{
    struct page *page;
    do {
        if (list_empty(list)) {
            //如果list为空,就从这个内存区中分配一部分页面到pcp中来
            pcp->count += rmqueue_bulk(zone, 0,
                    pcp->batch, list,
                    migratetype, alloc_flags);
            if (unlikely(list_empty(list)))
                return NULL;
        }
        //获取list上第一个page结构
        page = list_first_entry(list, struct page, lru);
        //脱链
        list_del(&page->lru);
        //减少pcp页面计数
        pcp->count--;
    } while (check_new_pcp(page));
    return page;
}
static struct page *rmqueue_pcplist(struct zone *preferred_zone,
            struct zone *zone, gfp_t gfp_flags,int migratetype, unsigned int alloc_flags)
{
    struct per_cpu_pages *pcp;
    struct list_head *list;
    struct page *page;
    unsigned long flags;
    //关中断
    local_irq_save(flags);
    //获取当前CPU下的pcp
    pcp = &this_cpu_ptr(zone->pageset)->pcp;
    //获取pcp下迁移的list链表
    list = &pcp->lists[migratetype];
    //摘取list上的page结构
    page = __rmqueue_pcplist(zone,  migratetype, alloc_flags, pcp, list);
    //开中断
    local_irq_restore(flags);
    return page;
}

上述代码的注释已经很清楚了,它主要是优化了请求分配单个内存页面的性能。但是遇到多个内存页面的分配请求,就会调用__rmqueue_smallest函数,从free_area数组中分配。

我们一起来看看__rmqueue_smallest函数的代码。

static inline struct page *get_page_from_free_area(struct free_area *area,int migratetype)
{//返回free_list[migratetype]中的第一个page若没有就返回NULL
    return list_first_entry_or_null(&area->free_list[migratetype],
                    struct page, lru);
}
static inline void del_page_from_free_list(struct page *page, struct zone *zone,unsigned int order)
{
    if (page_reported(page))
        __ClearPageReported(page);
    //脱链
    list_del(&page->lru);
    //清除page中伙伴系统的标志
    __ClearPageBuddy(page);
    set_page_private(page, 0);
    //减少free_area中页面计数
    zone->free_area[order].nr_free--;
}

static inline void add_to_free_list(struct page *page, struct zone *zone,
                    unsigned int order, int migratetype)
{
    struct free_area *area = &zone->free_area[order];
    //把一组page的首个page加入对应的free_area中
    list_add(&page->lru, &area->free_list[migratetype]);
    area->nr_free++;
}
//分割一组页
static inline void expand(struct zone *zone, struct page *page,
    int low, int high, int migratetype)
{
    //最高order下连续的page数 比如high = 3 size=8
    unsigned long size = 1 << high;
    while (high > low) {
        high--;
        size >>= 1;//每次循环左移一位 4,2,1
        //标记为保护页,当其伙伴被释放时,允许合并
        if (set_page_guard(zone, &page[size], high, migratetype))
            continue;
        //把另一半pages加入对应的free_area中
        add_to_free_list(&page[size], zone, high, migratetype);
        //设置伙伴
        set_buddy_order(&page[size], high);
    }
}

static __always_inline struct page *__rmqueue_smallest(struct zone *zone, unsigned int order,int migratetype)
{
    unsigned int current_order;
    struct free_area *area;
    struct page *page;
    for (current_order = order; current_order < MAX_ORDER; ++current_order) {
        //获取current_order对应的free_area
        area = &(zone->free_area[current_order]);
        //获取free_area中对应migratetype为下标的free_list中的page
        page = get_page_from_free_area(area, migratetype);
        if (!page)
            continue;
        //脱链page
        del_page_from_free_list(page, zone, current_order);
        //分割伙伴
        expand(zone, page, order, current_order, migratetype);
        set_pcppage_migratetype(page, migratetype);
        return page;
    }
    return NULL;
}

可以看到,在__rmqueue_smallest函数中,首先要取得current_order对应的free_area区中page,若没有,就继续增加current_order,直到最大的MAX_ORDER。要是得到一组连续page的首地址,就对其脱链,然后调用expand函数分割伙伴。

可以说expand函数是完成伙伴算法的核心,结合注释你有没有发现,它和我们Cosmos物理内存分配算法有点类似呢?好,伙伴系统算法的核心,我们现在已经搞清楚了,下节课我再跟你说说SLAB。

重点回顾

至此,伙伴系统我们就介绍完了,我来帮你梳理一下本课程的重点,主要有两个方面。

首先,我们学习了伙伴系统的数据结构,我们从页开始,Linux用page结构代表一个物理内存页面,接着在page上层定义了内存区zone,这是为了不同的地址空间的分配要求。然后Linux为了支持NUMA体系的计算机,而定义了节点pglist_data,每个节点中包含了多个zone,我们一起理清了这些数据结构之间的关系。

之后,我们进入到分配页面这一步,为了理解伙伴系统的内存分配的原理,我们研究了伙伴系统的分配接口,然后重点分析了它的快速分配路径和慢速分配路径。

只有在快速分配路径失败之后,才会进入慢速分配路径,慢速分配路径中会进行内存回收相关的工作。最后,我们一起了解了expand函数是如何分割伙伴,完成页面分配的。

思考题

在默认配置下,Linux伙伴系统能分配多大的连续物理内存?

欢迎你在留言区跟我交流互动,也欢迎你把这节课转给对Linux伙伴系统感兴趣的朋友,一去学习进步。

好,我是LMOS,我们下节课见!