前面的内容介绍了数据库读写分离和分库分表相关知识,都是针对关系型数据库的,即通常说的 RDBMS。除了关系型数据库,NoSQL 在项目开发中也有着越来越重要的作用,与此同时,NoSQL 相关的内容也是面试的常客。今天我们一起来看下 NoSQL 数据库有哪些应用。
在介绍 NoSQL 数据库之前,先回顾下关系型数据库。还记得 SQL 语言的全称吗?Structured Query Language,也就是结构化查询语言,结构化查询对应的存储实现是关系型数据库,我们熟悉的 MySQL、Oracle 和 SQL Server,都是关系型数据库的代表。
关系型数据库通过关系模型来组织数据,在关系型数据库当中一个表就是一个模型,一个关系数据库可以包含多个表,不同数据表之间的联系反映了关系约束。
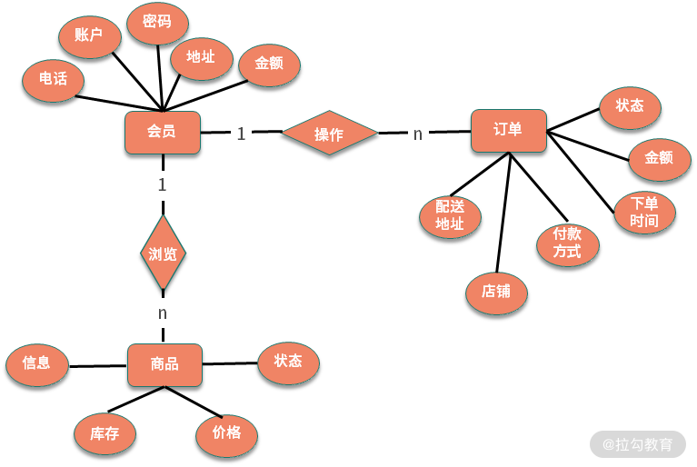
不知道你是否应用过 ER 图?在早期的软件工程中,数据表的创建都会通过 ER 图来定义,ER 图(Entity Relationship Diagram)称为实体-联系图,包括实体、属性和关系三个核心部分。
下面是在电商领域中,一个简化的会员、商品和订单的 ER 图:
简化版的会员、商品和订单 ER 图
ER图中的实体采用矩形表示,即数据模型中的数据对象,例如电商业务模型中的会员、商品、订单等,每个数据对象具有不同的属性,比如会员有账户名、电话、地址等,商品有商品名称、价格、库存等属性。不同的数据对象之间又对应不同的关系,比如会员购买商品、创建订单。
有了 ER 图等的辅助设计,关系型数据库的数据模型可以非常好的描述物理世界,比较方便地创建各种数据约束。
另外一方面,关系型数据库对事务支持较好,支持 SQL 规范中的各种复杂查询,比如 join、union 等操作。正是由于对 SQL 规范的支持,也使得关系型数据库对扩展不友好,比较难进行分布式下的集群部署。
NoSQL 数据库是在 SQL 的基础上发展的,对 NoSQL 的具体解释,你可以认为是 Not Only SQL,也可以认为是 Non-Relational SQL。
NoSQL 对应非关系型数据库,不同于传统的关系型数据库,如果说关系型数据库是武侠小说中的正统功夫,NoSQL 数据库就是野路子,少了很多约束,也就不拘一格、自成一派。那么对比关系型数据库,NoSQL 型数据库有哪些优点呢?
关系型数据库在进行扩展时,要考虑到如何分库分表、扩容等,各种实现方案都比较重,对业务侵入较大。NoSQL 数据库去掉了关系型数据库的关系特性,天生对集群友好,这样就非常容易扩展。
关系型数据库对一致性的要求较高,数据表的结构复杂,读写的性能要低于非关系型数据库。另外一方面,部分 NoSQL 数据库采用全内存实现,更适合一些高并发的访问场景。
应用关系型数据库,需要通过 DML 语句创建表结构,数据表创建以后,增删字段需要重新修改表结构。如果使用 NoSQL,一般不需要事先为数据建立存储结构和字段,可以存储各种自定义的数据。
NoSQL 数据库有这么多优点,但是在项目开发中,关系型数据库和非关系型数据库不是对立的,而是相辅相成的。从性能的角度来讲,NoSQL 数据库的性能优于关系型数据库,从持久化角度,关系型数据库优于 NoSQL 数据库。
专栏最开始提到了 CAP 理论,从 CAP 的角度,NoSQL 数据库一般提供弱一致性的保证,实现最终一致性,也就是关系型数据库强调 CP 模型,而 NoSQL 关注的是 AP 模型,同时应用 NoSQL 和关系型数据库,可以满足高性能的基础上,同时保证数据可靠性。
非关系型数据库有很多类型,应用的侧重点也不同,可以从以下几个角度进行分类。
Key-Value 存储就是我们熟悉的 Map 结构,支持高性能的通过 Key 定位和存储。通常用来实现缓存等应用,典型的有 Redis 和 Memcached。
以 Redis 为例,作为应用最多的非关系型数据库之一,Redis 可以说是日常工作中的一把瑞士军刀。
从性能的角度,为了提高读写效率,Redis 在最开始的版本中一直使用单线程模型,避免上下文切换和线程竞争资源,并且采用了 IO 多路复用的技术,提升了性能,另外在最近的版本更新中,Redis也开始支持多线程处理,感兴趣的同学可以查看相关的资料了解。
从存储结构的角度,Redis 支持多种数据结构,得益于这些,Redis 有丰富的应用场景,并且针对不同的数据规模等,Redis 采取多种内存优化方式,尽量减少内存占用。比如,List 结构内部有压缩列表和双向链表两种实现,在数据规模较小时采用 ZipList 实现,特别是在新的版本更新中,又添加了 QuickList 的实现,减少内存的消耗。
从高可用的角度,作为一个内存数据库,Redis实现了AOF和RDB的数据持久化机制,另外,Redis支持了多种集群方式,包括主从同步,Sentinel和Redis Cluster等机制,提高了整体的数据安全和高可用保障。
文档型数据库可以存储结构化的文档,比如 JSON 或者 XML,从这个角度上看,文档型数据库比较接近关系型数据库。但是对比关系型数据库,文档性数据库中不需要预先定义表结构,并且可以支持文档之间的嵌套,典型的比如 MongoDB,这一点和关系型数据库有很大的不同。
以 MongoDB 为例,采用了基于 JSON 扩展的 BSON 存储结构,可以进行自我描述,这种灵活的文档类型,特别适合应用在内容管理系统等业务中。MongoDB 还具备非常优秀的扩展能力,对分片等集群部署的支持非常全面,可以快速扩展集群规模。
列式数据库被用来存储海量数据,比如 Cassandra、HBase 等,特点是大数据量下读写速度较快、可扩展性强,更容易进行分布式部署。
以 HBase 为例,HBase 支持海量数据的读写,特别是写入操作,可以支持 TB 级的数据量。列式数据库通常不支持事务和各种索引优化,比如 HBase 使用 LSM 树组织数据,对比 MySQL 的 B+ 树,在高并发写入时有更好的性能。
在一些特定的应用场景可以应用特殊的数据库,比如图形数据库。在学习数据结构时我们知道,社交网络中的用户关系可以使用图来存储,于是诞生了一些图形数据库,可以方便地操作图结构的相关算法,比如最短路径、关系查找等。
图形数据库在一般的工程开发中应用较少,感兴趣的同学可以去了解一下。
这一课时分享了 NoSQL 数据库相关的知识点,包括关系型数据库和非关系型数据库的对比,分析了常见 NoSQL 数据库的分类和应用特性。
大多数场景下,NoSQL 数据库是配合关系型数据库一起使用的,这就涉及了不同存储之间的同步问题,比如缓存和数据库的同步等,针对这个问题,会在缓存模块展开介绍。现在你可以结合自己的项目实践,思考下应用过哪些非关系型数据库,以及使用了哪些对应特性,如何配合关系型数据库等,欢迎留言分享。
© 2019 - 2023 Liangliang Lee. Powered by gin and hexo-theme-book.